hivemind
Health Pass
- License Γ’β¬β License: Apache-2.0
- Description Γ’β¬β Repository has a description
- Active repo Γ’β¬β Last push 0 days ago
- Community trust Γ’β¬β 82 GitHub stars
Code Pass
- Code scan Γ’β¬β Scanned 12 files during light audit, no dangerous patterns found
Permissions Pass
- Permissions Γ’β¬β No dangerous permissions requested
No AI report is available for this listing yet.
One prompt. A full AI engineering team. Go lie on the couch. π§
π§ Hivemind
One prompt. A full AI engineering team. Go lie on the couch.
Describe a feature in plain English. Hivemind deploys a PM, developers, reviewer, and QA β all working in parallel β and delivers tested, committed code. No babysitting. No copy-pasting. No "continue".
Website Β· Quick Start Β· How It Works Β· Architecture Β· Features Β· Dashboard Β· Agent Roster Β· Contributing
What is Hivemind?
Open-source AI engineering team that builds production code while you sleep
If Claude Code is a developer, Hivemind is the engineering team.
Hivemind is a Python orchestrator and React dashboard that turns AI coding agents into a full software engineering team. Give it one prompt β it plans the work, spins up specialist agents in parallel, passes artifacts between them, reviews the output, and commits tested code.
Under the hood: a LangGraph-based DAG executor, adaptive complexity triage, read-only code review, self-healing retry logic, and a single living DAG that grows dynamically as you send new messages.
Ship features, not prompts.
| Step | Example | |
|---|---|---|
| 01 | Describe the feature | "Add JWT authentication with a login page and protected routes" |
| 02 | Watch the team work | Triage β Architect β PM plans β Frontend + Backend + DB work in parallel β Tests β Review |
| 03 | Get production code | Tested, reviewed, committed. Open your IDE and it's already there. |
COMING SOON: Template Marketplace β Download pre-built project DAGs and run them with one click. SaaS starters, API backends, full-stack apps β pick a template and let the team build it.
Β
| Works with | π€ Claude Code | π¦ OpenClaw | π§ͺ Codex | β¨οΈ Cursor | π Bash | π HTTP |
If it can write code, it's hired.
Β
Hivemind is right for you if
- β You want to describe a feature once and get production-ready code back
- β You're tired of babysitting Claude Code β typing "continue", fixing context loss, managing files manually
- β You want parallel execution β frontend, backend, and tests built simultaneously
- β You want a read-only code review gate that critiques without breaking your code
- β You want to monitor everything from your phone while lying on the couch
- β You want self-healing β when an agent fails, the system fixes it automatically
- β You want zero extra API costs β runs on your existing Claude Code subscription
Β
β‘ How It Works
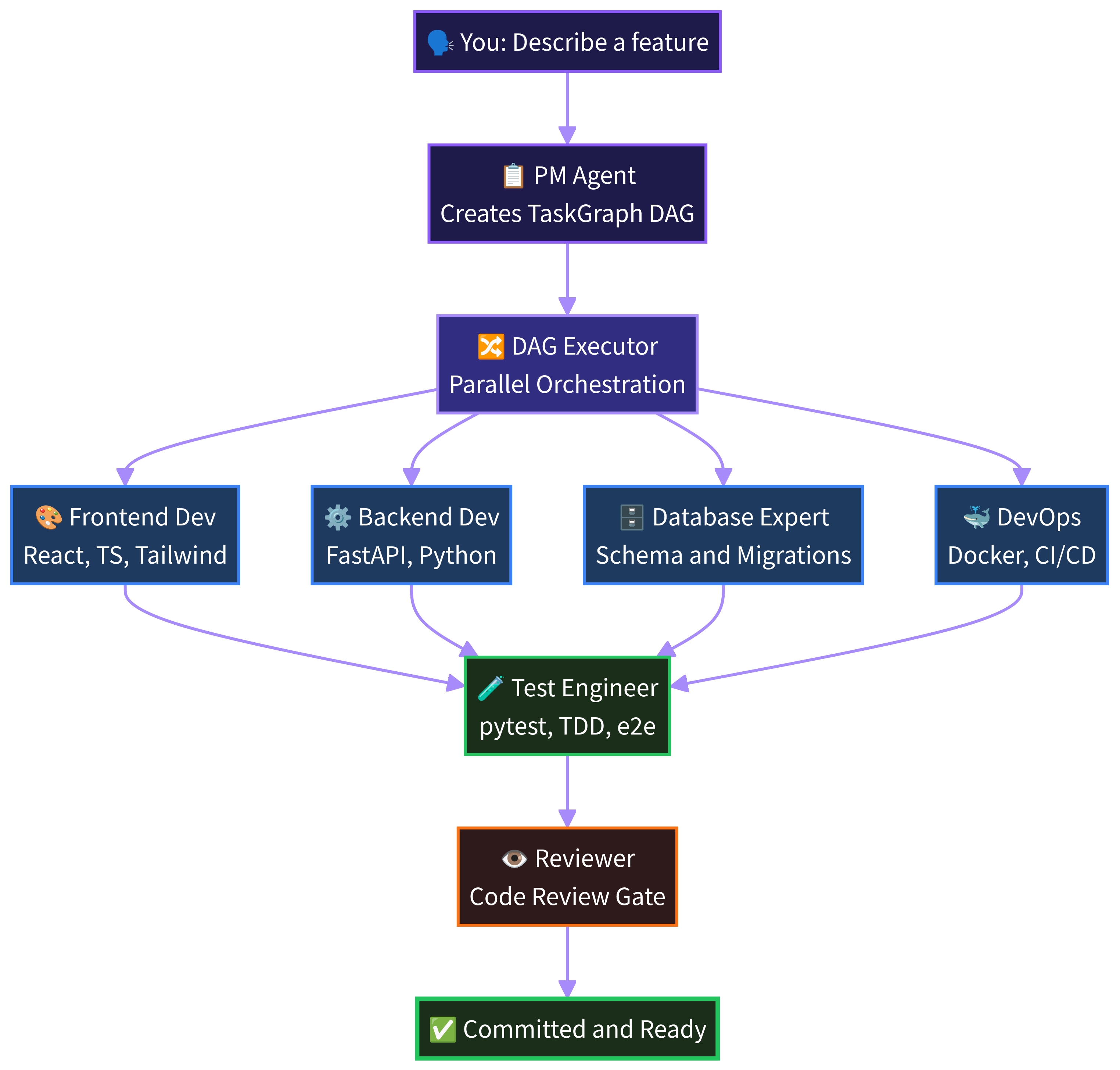
You: "Add user authentication with JWT tokens and a login page"
β
βΌ
ββββββββββββββββββββ
β Triage β Simple task? β Skip planning, execute directly
β (Adaptive) β Complex task? β Full pipeline below
ββββββββββ¬ββββββββββ
β
ββββββββββΌββββββββββ
β Architect Agent β Reviews codebase, identifies patterns,
β (Pre-planning) β produces architecture brief
ββββββββββ¬ββββββββββ
β
ββββββββββΌββββββββββ
β PM Agent β Creates TaskGraph (DAG) with dependencies,
β (Planning) β file scopes, and role assignments
ββββββββββ¬ββββββββββ
β
ββββββββββΌββββββββββ
β LangGraph DAG β Executes tasks in dependency order.
β Executor β Parallel where safe, sequential where needed.
ββββββββββ¬ββββββββββ
β
βββββββββββββββΌββββββββββββββ
βΌ βΌ βΌ
ββββββββββ ββββββββββ ββββββββββ
βBackend β βFrontendβ βDatabaseβ Writer agents serialized (write lock),
β Dev β β Dev β β Expert β reader agents run in parallel
βββββ¬βββββ βββββ¬βββββ βββββ¬βββββ
β β β
βββββββββββ¬ββββββββββββββ
βΌ
ββββββββββββββββββββ
β Test Engineer β Tests the combined output
ββββββββββ¬ββββββββββ
βΌ
ββββββββββββββββββββ
β Reviewer β Read-only critique (no code modification).
β (Code Review) β Automated lint/format with test safety net.
ββββββββββ¬ββββββββββ
βΌ
β
Committed & Ready
New message mid-execution? It gets injected into the live DAG β adding or cancelling tasks dynamically. There is always exactly one DAG per project. No parallel DAGs, no lost messages.
Β
ποΈ Architecture
Core Pipeline
| Stage | Component | File | Description |
|---|---|---|---|
| Triage | _triage_is_simple() |
orchestrator.py |
Lightweight heuristic that routes simple tasks directly to a single-agent execution, skipping PM + Architect. Inspired by SEMAG adaptive complexity. |
| Architect | ArchitectAgent |
architect_agent.py |
Pre-planning codebase review. Produces an ArchitectureBrief (patterns, conventions, key files) that the PM uses for better planning. |
| PM | create_task_graph() |
pm_agent.py |
Decomposes the request into a TaskGraph β a DAG of typed TaskInput nodes with role assignments, file scopes, and dependency wiring. Task count scales with complexity (no forced minimums). |
| DAG Executor | LangGraph StateGraph |
dag_executor_langgraph.py |
select_batch β execute_batch β post_batch β (loop). SQLite checkpointing for fault tolerance. Self-healing retry with failure classification. |
| Review | Read-only critic | dag_executor_langgraph.py |
ACC-Collab Critic pattern: reviewer reads code but never modifies it. Automated lint/format runs separately with a test-after-review safety net β reverts if tests break. |
| Memory | update_project_memory() |
memory_agent.py |
Post-execution memory update. Lessons learned are injected into future PM prompts. |
Concurrency Model
| Mechanism | Description |
|---|---|
| Single DAG per project | New messages are injected into the live DAG (add/cancel tasks), never spawning a parallel DAG. Messages arriving during PM/Architect phase are buffered and drained when the graph is ready. |
| Writer/Reader separation | Writer agents (code-modifying) run sequentially under a project write lock. Reader agents (analysis, research) run in parallel. |
| Per-project write lock | asyncio.Lock in ProjectTaskQueue prevents concurrent file modifications within the same project directory. |
| Cross-project parallelism | Different projects execute independently, bounded by DAG_MAX_CONCURRENT_GRAPHS. |
Dynamic DAG
The DAG is a living structure. While execution is in progress:
- User sends a new message β PM decomposes it into additional tasks β tasks are injected into the live graph β executor picks them up in the next round
- PM can cancel pending tasks β tasks that haven't started are removed, dangling dependencies are cleaned up
- Self-healing adds remediation tasks β when a task fails, the executor creates a targeted fix task and adds it to the graph
select_batchre-evaluates every round β newly injected tasks are discovered viaready_tasks()andis_complete()
Typed Contract Protocol
Agents communicate via structured contracts, not free-form text:
TaskInput (goal, role, file_scope, depends_on, context_from)
β Agent execution (two-phase: work + structured summary)
β TaskOutput (status, artifacts, files_modified, handoff_notes)
Artifacts flow downstream through context_from wiring β a frontend agent automatically receives the API contract produced by the backend agent.
Self-Healing
| Signal | Detection | Response |
|---|---|---|
| Agent stuck | Text similarity > 85%, no file progress | Reassign β simplify β kill & respawn |
| Task failure | Exit code, error classification | Targeted retry with failure context |
| Circular delegation | Watchdog pattern detection | Break cycle, direct assignment |
| Post-review regression | Tests fail after lint/format | git reset --hard to pre-review HEAD |
| Rate limiting (429) | Per-agent circuit breaker | Exponential backoff, other agents continue |
Β
β‘ Features
| π§© LangGraph DAG Executor | Tasks execute in dependency order via a LangGraph StateGraph with SQLite checkpointing, self-healing retry, and dynamic task injection. |
π Self-Healing Execution |
| π Artifact Flow | Agents pass typed artifacts (API contracts, schemas, test reports) to downstream agents as structured context. | π§ Proactive Memory |
| π‘οΈ Read-Only Code Review | Reviewer critiques code without modifying it (ACC-Collab pattern). Lint/format changes are reverted if they break tests. | β‘ Adaptive Triage |
| π° Zero Extra Cost | No API keys needed. Runs directly on your Claude Code CLI subscription. No token charges. | π Project Isolation |
| π± Mobile Dashboard | Real-time streaming, DAG progress, file diffs, cost analytics β all from your phone. | π Circuit Breaker |
| ποΈ Architect Agent | Pre-planning codebase review identifies patterns, conventions, and key files β giving the PM better context for planning. | π Dynamic DAG |
Β
Problems Hivemind solves
| Without Hivemind | With Hivemind |
|---|---|
| β You ask Claude Code to build a feature. It works on one file at a time, loses context, and you babysit for hours. | β Describe the feature once. The PM breaks it into a DAG, agents build in parallel, reviewer checks quality, code is committed. |
| β For a full-stack feature, you manually coordinate backend β frontend β tests β review. Copy-pasting context between sessions. | β Artifact flow passes API contracts, schemas, and test reports between agents automatically. No copy-pasting. |
| β An agent gets stuck in a loop. You kill it, lose context, start over. | β Self-healing detects stuck agents (5 distinct signals), reassigns, simplifies, or respawns β automatically. |
| β You can't leave your desk. If you walk away, the agent stops or goes off track. | β Monitor from your phone. The dashboard streams everything in real-time. Walk away. Go to the couch. |
| β Agents write buggy code and you only find out after merging. | β Read-only review gate catches issues before commit. If automated fixes break tests, they're reverted automatically. |
| β Simple tasks go through the same heavy pipeline as complex ones, wasting tokens and time. | β Triage routes simple requests directly to execution, skipping PM + Architect overhead. |
| β You send a follow-up message and it starts a whole new session, losing all progress. | β New messages inject tasks into the live DAG. One continuous execution, always growing. |
Β
Why Hivemind is special
| Adaptive complexity routing. | Simple tasks skip PM + Architect and execute immediately. Complex tasks get the full pipeline. No wasted tokens. |
| Single living DAG. | There is always one DAG per project. New messages add or cancel tasks dynamically β never spawning parallel DAGs. |
| Read-only code review with safety net. | The reviewer critiques but never modifies code. Automated lint/format runs separately, and if tests break, changes are reverted to pre-review HEAD. |
| Architect-informed planning. | Before the PM creates a plan, the Architect Agent reviews the codebase and produces a brief β patterns, conventions, key files β so the plan fits the existing architecture. |
| Two-phase agent protocol. | Each agent runs a work phase (tools enabled) followed by a structured summary phase, guaranteeing parseable output. |
| Structured Handoff Protocol. | Agents write detailed handoff documents explaining what they built, why, and how to test it for the next agent. |
| Project write lock. | Writer agents are serialized within a project directory via asyncio.Lock, preventing git conflicts and race conditions. |
| Active escalation. | Watchdog monitors 5 stuck signals (text similarity > 85%, no file progress, circular delegation). Triggers reassign β simplify β kill & respawn. |
| Exponential backoff with circuit breaker. | Rate limits (429) are caught per-agent with retry strategy. Other agents continue working. |
| Proactive memory injection. | Past failures and lessons are injected into agent prompts so the team learns across sessions. |
| Typed artifact contracts. | Agents communicate via structured TaskInput β TaskOutput contracts, not free-form text. |
Β
What Hivemind is not
| Not a chatbot. | Agents have jobs, not chat windows. |
| Not an agent framework. | We don't tell you how to build agents. We tell you how to run an engineering team made of them. |
| Not a workflow builder. | No drag-and-drop pipelines. Hivemind models engineering teams β with roles, dependencies, artifacts, and quality gates. |
| Not a single-agent tool. | This is for teams. If you have one agent, use Claude Code directly. If you want a team β you need Hivemind. |
Β
π Quick Start
Option 1: NPX (Recommended)
npx create-hivemind@latest
One command. It clones the repo, installs dependencies, builds the frontend, and starts the server.
Option 2: Git Clone
git clone https://github.com/cohen-liel/hivemind.git
cd hivemind
chmod +x setup.sh restart.sh
./setup.sh
./restart.sh
Option 3: Docker
git clone https://github.com/cohen-liel/hivemind.git
cd hivemind
docker-compose up -d --build
Requirements: Python 3.11+, Node.js 18+, Claude Code CLI (
npm install -g @anthropic-ai/claude-code && claude login)
First Launch
- Open http://localhost:8080 in your browser
- Enter the access code shown in your terminal (or scan the QR code from your phone)
- Click "+ New Project" β select a working directory
- Choose your team: Solo, Team, or Full Team
- Type a task and hit Execute
That's it. Go lie on the couch.
Β
π Dashboard
Desktop

| Mobile Dashboard | Mobile Project View |
![]() |
![]() |
The web dashboard gives you full visibility into what every agent is doing:
| Feature | Description |
|---|---|
| Live Agent Output | Stream each agent's work in real-time via WebSocket |
| DAG Progress | Visual task graph showing agent status and dependencies |
| Agent Cards | See all agents with their current status (Standby, Working, Done) |
| Plan View | Live execution plan with completion tracking and progress bar |
| Code Browser | Browse and diff the files agents are creating and modifying |
| Cost Analytics | Monitor token usage and cost per session over time |
| Schedules | Set up recurring tasks with cron expressions |
| Dark/Light Mode | Full theme support |
| Mobile Optimized | WhatsApp-like input, bottom tab nav, haptic feedback |

Β
π€ Agent Roster
Hivemind deploys the right agent for each task. Here is the full team:
Planning & Coordination
| Agent | Role |
|---|---|
| Orchestrator | Central coordinator β triage, lifecycle management, DAG dispatch, session state |
| Architect Agent | Pre-planning codebase review. Produces architecture brief (patterns, conventions, tech stack) |
| PM Agent | Decomposes requests into a typed TaskGraph DAG with dependency wiring and role assignments |
| Memory Agent | Updates project knowledge after each execution to improve future runs |
Development
| Agent | Specialty |
|---|---|
| Frontend Developer | React, TypeScript, Tailwind, state management |
| Backend Developer | FastAPI, async Python, REST APIs, WebSockets |
| Fullstack Developer | End-to-end implementation for simpler tasks (used by triage fast path) |
| Database Expert | Schema design, query optimization, migrations |
| DevOps | Docker, CI/CD, deployment, environment configuration |
| TypeScript Architect | Advanced TypeScript patterns, generics, design systems |
Quality Assurance
| Agent | Specialty |
|---|---|
| Test Engineer | Writes tests, runs them in a strict TDD verification loop, and proves they pass |
| Security Auditor | OWASP Top 10, dependency scanning |
| Reviewer | Read-only code critique (ACC-Collab pattern) β identifies issues without modifying code |
| UX Critic | Accessibility, usability heuristics |
| Researcher | Technical research, documentation, best practices |
Β
π± Remote Access
Access Hivemind from your phone, tablet, or any device:
# Set host to 0.0.0.0 in .env
DASHBOARD_HOST=0.0.0.0
Start the server and it prints everything you need β local URL, public URL, access code, and a QR code you can scan:
ββββββββββββββββββββββββββββββββββββββββββββββββββββββββ
β β‘ Hivemind is running β
β βββββββββββββββββββββββββββββββββββββββββββββββββββββββ£
β π Local: http://localhost:8080 β
β π Network: http://192.168.1.42:8080 β
β π Public: https://random-name.trycloudflare.com β
β βββββββββββββββββββββββββββββββββββββββββββββββββββββββ£
β π Access Code: A3K7NP2Q β
β βββββββββββββββββββββββββββββββββββββββββββββββββββββββ£
β π± Scan QR to open on your phone: β
β ββββββββββββββββ β
ββββββββββββββββββββββββββββββββββββββββββββββββββββββββ
Zero-password auth. Approve devices with a rotating access code + optional QR scan. Multiple devices supported.
Β
βοΈ Configuration
All configuration via .env:
| Variable | Default | Description |
|---|---|---|
CLAUDE_CLI_PATH |
claude |
Path to Claude CLI binary |
CLAUDE_PROJECTS_DIR |
~/claude-projects |
Base directory for project workspaces |
DASHBOARD_PORT |
8080 |
Dashboard listen port |
DASHBOARD_HOST |
127.0.0.1 |
Bind address (0.0.0.0 for remote access) |
MAX_BUDGET_USD |
100 |
Budget limit per session in USD |
DEVICE_AUTH_ENABLED |
true |
Enable device-based authentication |
SANDBOX_ENABLED |
true |
Restrict agents to project directories |
DAG_MAX_CONCURRENT_NODES |
8 |
Max parallel agent executions within a DAG |
DAG_MAX_CONCURRENT_GRAPHS |
5 |
Max parallel DAG executions across projects |
Β
π§ Troubleshooting
Server won't start (port in use)lsof -ti :8080 | xargs kill -9
./restart.sh
Claude Code CLI not found
npm install -g @anthropic-ai/claude-code
claude login
Agents not starting
which claude # Should return a path
claude --version # Should print version
claude login # Re-authenticate if needed
Β
π οΈ Development
pnpm dev # Full dev (backend + frontend, watch mode)
pnpm dev:frontend # Frontend only with hot reload
pnpm dev:backend # Backend only
python3 -m pytest tests/ -v # Run tests
cd frontend && npx tsc --noEmit # Type checking
See CONTRIBUTING.md for the full development guide.
Β
πΊοΈ Roadmap
- π’ LangGraph DAG executor with SQLite checkpointing
- π’ Real-time mobile dashboard
- π’ Self-healing and active escalation
- π’ Proactive memory
- π’ Read-only code review with test safety net
- π’ Adaptive triage (skip planning for simple tasks)
- π’ Architect Agent pre-planning
- π’ Dynamic DAG (inject/cancel tasks mid-execution)
- π’ Project write lock (sequential writer execution)
- π’ Structured agent handoff protocol
- π’ Typed artifact contracts
- βͺ Reactive debate engine (trigger on failure, not proactively)
- βͺ Experience library with measurement
- βͺ OpenClaw agent runtime support
- βͺ Template marketplace (pre-built project DAGs)
- βͺ Plugin system for custom agent types
- βͺ Multi-project orchestration
- βͺ Team collaboration features
Β
βοΈ License
Open source under Apache License 2.0. Free for personal and commercial use.
Hivemind for Teams (Enterprise)
While the core orchestrator will always remain open-source, we are developing advanced features for engineering organizations:
- Centralized Agent Governance β Manage tokens and permissions across large teams
- Advanced Security Auditing β SOC2-compliant logging for AI-generated code
- Custom MCP Integrations β Private agent skills tailored to your internal stack
- Priority Support & SLA β Dedicated support for mission-critical deployments
Interested? Open an issue or reach out.
Β
π Security
Found a vulnerability? See our Security Policy for responsible disclosure guidelines.
π€ Contributing
Contributions are welcome! See CONTRIBUTING.md for guidelines.
π¬ Community
- GitHub Issues β bugs and feature requests
- GitHub Discussions β ideas and RFC
Β
Open source under Apache 2.0. Built for developers who want to ship features, not babysit agents.
Reviews (0)
Sign in to leave a review.
Leave a reviewNo results found

