prism-insight
AI-based stock analysis and trading system
PRISM-INSIGHT
AI-Powered Stock Market Analysis & Trading System
13+ specialized AI agents collaborate to detect surge stocks, generate analyst-grade reports, and execute trades automatically.
English | 한국어 | 日本語 | 中文 | Español
Platinum Sponsor
AI3, creator of WrksAI - the AI assistant for professionals,
proudly sponsors PRISM-INSIGHT - the AI assistant for investors.
NEW: ChatGPT Plus/Pro Subscription Support
No API key? No problem. PRISM-INSIGHT now supports running analysis directly through your ChatGPT Plus ($20/mo) or Pro ($200/mo) subscription via the Codex OAuth Proxy.
# One-time login
python -m cores.chatgpt_proxy.oauth_login
# Run with your ChatGPT subscription
PRISM_OPENAI_AUTH_MODE=chatgpt_oauth python stock_analysis_orchestrator.py --mode morning
Zero API bills. Same powerful analysis. Your existing subscription does the work.
Mobile App
- Smart Filtering — Receive only the Telegram alerts you care about
- PDF Reports — Mobile-optimized AI analysis reports
- Launch Promo (until Apr 23, 2026) — Install now and get 20 free credits (normally 10)
Watch PRISM-INSIGHT in Action
Try It Now (No Installation Required)
1. Live Dashboard
See AI trading performance in real-time:
analysis.stocksimulation.kr
2. Telegram Channels
Get daily surge stock alerts and AI analysis reports:
3. Sample Report
Watch an AI-generated Apple Inc. analysis report:
Try in 60 Seconds (US Stocks)
The fastest way to try PRISM-INSIGHT. Only requires an OpenAI API key.
# Clone and run the quickstart script
git clone https://github.com/dragon1086/prism-insight.git
cd prism-insight
./quickstart.sh YOUR_OPENAI_API_KEY
This generates an AI analysis report for Apple (AAPL). Try other stocks:
python3 demo.py MSFT # Microsoft
python3 demo.py NVDA # NVIDIA
python3 demo.py TSLA --language ko # Tesla (Korean report)
Get your OpenAI API key from OpenAI Platform
Optional: Add a Perplexity API key to
mcp_agent.config.yamlfor news analysisOptional: Add
ADANOS_API_KEYto enrich US stock news analysis with structured social sentiment context
Your AI-generated PDF reports will be saved in prism-us/pdf_reports/.
# 1. Set your OpenAI API key
export OPENAI_API_KEY=sk-your-key-here
# 2. Start container
docker-compose -f docker-compose.quickstart.yml up -d
# 3. Run analysis
docker exec -it prism-quickstart python3 demo.py NVDA
Reports will be saved to ./quickstart-output/.
Full Installation
Prerequisites
- Python 3.10+ or Docker
- OpenAI API Key (get one here) or ChatGPT Plus/Pro subscription
Option A: Python Installation
# 1. Clone & Install
git clone https://github.com/dragon1086/prism-insight.git
cd prism-insight
pip install -r requirements.txt
# 2. Install Playwright for PDF generation
python3 -m playwright install chromium
# 3. Install perplexity-ask MCP server
cd perplexity-ask && npm install && npm run build && cd ..
# 4. Setup config
cp mcp_agent.config.yaml.example mcp_agent.config.yaml
cp mcp_agent.secrets.yaml.example mcp_agent.secrets.yaml
# Edit mcp_agent.secrets.yaml with your OpenAI API key
# Edit mcp_agent.config.yaml with KRX credentials (Kakao account)
# 5. Run analysis (no Telegram required!)
python stock_analysis_orchestrator.py --mode morning --no-telegram
Option B: Docker (Recommended for Production)
# 1. Clone & Configure
git clone https://github.com/dragon1086/prism-insight.git
cd prism-insight
cp mcp_agent.config.yaml.example mcp_agent.config.yaml
cp mcp_agent.secrets.yaml.example mcp_agent.secrets.yaml
# Edit config files with your API keys
# 2. Build & Run
docker-compose up -d
# 3. Run analysis manually (optional)
docker exec prism-insight-container python3 stock_analysis_orchestrator.py --mode morning --no-telegram
Full Setup Guide: docs/SETUP.md
What is PRISM-INSIGHT?
PRISM-INSIGHT is a completely open-source, free AI-powered stock analysis system for Korean (KOSPI/KOSDAQ) and US (NYSE/NASDAQ) markets.
Core Capabilities
- Surge Stock Detection — Automatic detection of stocks with unusual volume/price movements
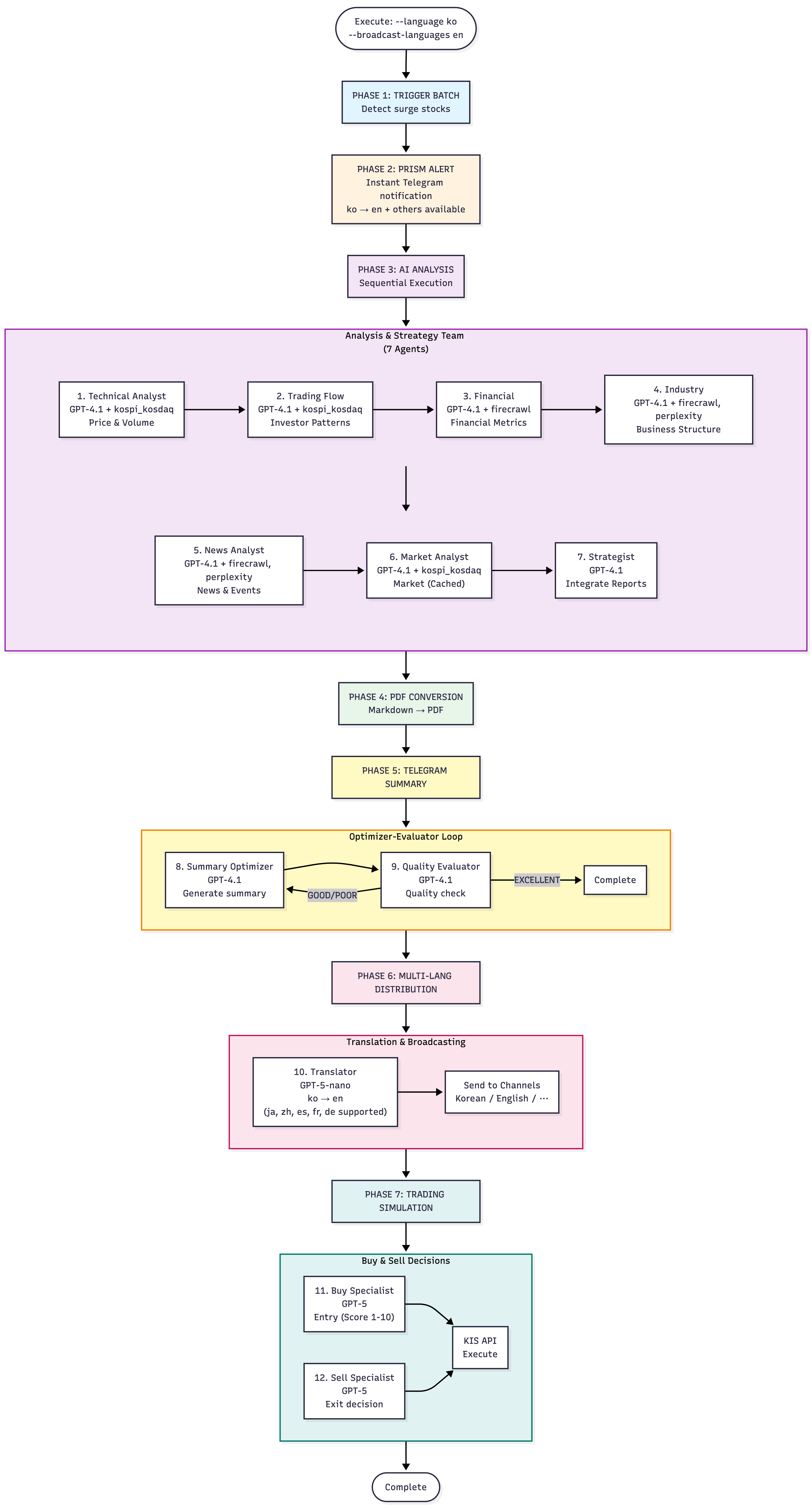
- AI Analysis Reports — Professional analyst-grade reports generated by 13 specialized AI agents
- Trading Simulation — AI-driven buy/sell decisions with portfolio management
- Automated Trading — Real execution via Korea Investment & Securities API
- Telegram Integration — Real-time alerts and multi-language broadcasting
- Macro Intelligence — Market regime detection, sector rotation analysis, risk event monitoring
AI Models
- Analysis & Trading: OpenAI GPT-5 / GPT-5.4-mini (via API or ChatGPT Plus subscription)
- Report Generation: Anthropic Claude Sonnet 4.6
- Translation: OpenAI GPT-5 (EN, JA, ZH, ES support)
AI Agent System
13+ specialized agents collaborate in teams:
| Team | Agents | Purpose |
|---|---|---|
| Macro | 1 agent | Market regime, sector rotation, risk events |
| Analysis | 6 agents | Technical, Financial, Industry, News, Market analysis |
| Strategy | 1 agent | Investment strategy synthesis |
| Communication | 3 agents | Summary, Quality evaluation, Translation |
| Trading | 3 agents | Buy/Sell decisions, Journal |
| Consultation | 2 agents | User interaction via Telegram |
Detailed Agent Documentation: docs/CLAUDE_AGENTS.md
Key Features
| Feature | Description |
|---|---|
| AI Analysis | Expert-level stock analysis through GPT-5 multi-agent system |
| Surge Detection | Automatic watchlist via morning/afternoon market trend analysis |
| Telegram | Real-time analysis distribution to channels |
| Trading Sim | AI-driven investment strategy simulation |
| Auto Trading | Execution via Korea Investment & Securities API |
| Dashboard | Transparent portfolio, trades, and performance tracking |
| Self-Improving | Trading journal feedback loop — past trigger win rates automatically inform future buy decisions (details) |
| US Markets | Full support for NYSE/NASDAQ analysis |
| Macro Intelligence | Market regime detection and sector rotation for smarter stock selection |
| Mobile App | iOS & Android app with smart filtering and PDF reports |
Trading Performance
KR Market — Season 2
| Metric | Value |
|---|---|
| Period | 2025.09.30 ~ 2026.03.24 |
| Total Trades | 86 |
| Win Rate | 45.35% |
| Avg Return per Trade | +2.84% |
| Cumulative Return | +244.63% |
| Current Holdings | 5 stocks |
US Market (Beta)
| Metric | Value |
|---|---|
| Period | 2026.01.28 ~ 2026.03.21 |
| Total Trades | 13 |
| Current Holdings | 6 stocks |
US Stock Market Module
Same AI-powered workflow for US markets:
# Run US analysis
python prism-us/us_stock_analysis_orchestrator.py --mode morning --no-telegram
# With English reports
python prism-us/us_stock_analysis_orchestrator.py --mode morning --language en
Data Sources: yahoo-finance-mcp, sec-edgar-mcp (SEC filings, insider trading)
Documentation
| Document | Description |
|---|---|
| docs/SETUP.md | Complete installation guide |
| docs/CLAUDE_AGENTS.md | AI agent system details |
| docs/TRIGGER_BATCH_ALGORITHMS.md | Surge detection algorithms |
| docs/TRADING_JOURNAL.md | Trading memory system |
| docs/chatgpt-oauth/setup.md | ChatGPT OAuth proxy setup |
Frontend Examples
Dashboard
Real-time portfolio tracking and performance dashboard.
cd examples/dashboard
npm install
npm run dev
# Visit http://localhost:3000
Features: Portfolio overview, trading history, performance metrics, market selector (KR/US), return comparison vs KOSPI/KOSDAQ
Dashboard Setup Guide: examples/dashboard/DASHBOARD_README.md
MCP Servers
Korean Market
- kospi_kosdaq — KRX stock data
- firecrawl — Web crawling
- perplexity — Web search
- sqlite — Trading simulation DB
US Market
- yahoo-finance-mcp — OHLCV, financials
- sec-edgar-mcp — SEC filings, insider trading
Contributing
- Fork the project
- Create a feature branch (
git checkout -b feature/amazing-feature) - Commit your changes (
git commit -m 'Add amazing feature') - Push to the branch (
git push origin feature/amazing-feature) - Create a Pull Request
License
Dual Licensed:
For Individual & Open-Source Use
Free under AGPL-3.0 for personal use, non-commercial projects, and open-source development.
For Commercial SaaS Use
Separate commercial license required for SaaS companies.
Contact: [email protected]
Details: LICENSE-COMMERCIAL.md
Disclaimer
Analysis information is for reference only, not investment advice. All investment decisions and resulting profits/losses are the investor's responsibility.
Sponsorship
Support the Project
Monthly operating costs (~$310/month):
- OpenAI API: ~$235/month
- Anthropic API: ~$11/month
- Firecrawl + Perplexity: ~$35/month
- Server infrastructure: ~$30/month
Currently serving 450+ users for free.
Project Growth
If this project helped you, please give us a Star!
Contact: GitHub Issues | Telegram | Discussions
Reviews (0)
Sign in to leave a review.
Leave a reviewNo results found

