memind
Health Pass
- License — License: Apache-2.0
- Description — Repository has a description
- Active repo — Last push 0 days ago
- Community trust — 109 GitHub stars
Code Pass
- Code scan — Scanned 11 files during light audit, no dangerous patterns found
Permissions Pass
- Permissions — No dangerous permissions requested
No AI report is available for this listing yet.
Self-evolving cognitive memory for AI agents in Java. Empowering 24/7 proactive agents like OpenClaw with understanding.
Memind Memory
Self-evolving cognitive memory for AI agents — not just storage, but understanding.
memind is a hierarchical cognitive memory system for AI agents, built natively in Java. It goes beyond simple key-value memory — memind automatically extracts, organizes, and evolves knowledge from conversations into a structured Insight Tree, enabling agents to truly understand and remember.
It tackles the core problems of agent memory: flat, unstructured storage (memories are isolated facts with no relationships) and no knowledge evolution (memories never grow or consolidate).
Why memind?
| Traditional Memory Systems | memind |
|---|---|
| 🗄️ Flat key-value storage | 🌳 Hierarchical Insight Tree (Leaf → Branch → Root) |
| 📝 Store raw facts only | 🧠 Self-evolving cognition — items are analyzed into multi-level insights |
| 🔍 Single-level retrieval | 🎯 Multi-granularity retrieval (detail → summary → profile) |
| 💰 Requires expensive models | 🏆 SOTA performance with gpt-4o-mini |
| 🔧 Manual memory management | ⚡ Fully automatic extraction pipeline |
Highlights
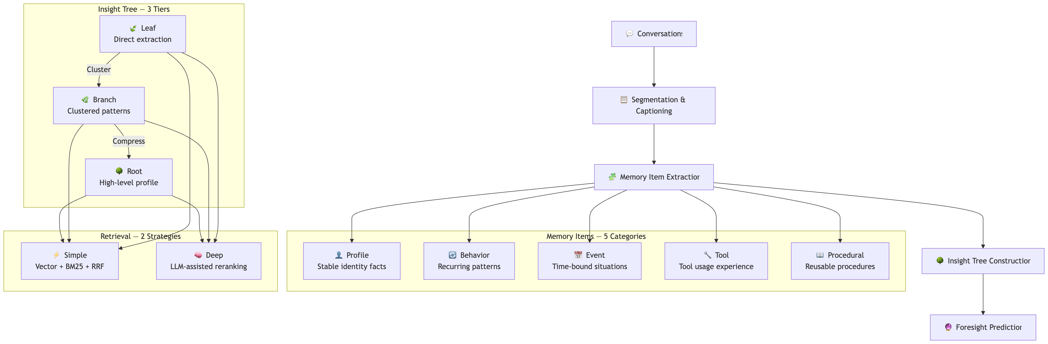
🌳 Insight Tree — Hierarchical Knowledge, Not Flat Storage
The Insight Tree is memind's core innovation. Unlike traditional memory systems that store isolated facts, memind progressively distills knowledge through three tiers — each tier sees patterns the previous one cannot:
| Tier | Input | What it produces |
|---|---|---|
| 🍃 Leaf | Grouped memory items | Insights within a single semantic group |
| 🌿 Branch | Multiple leaves | Cross-group patterns within one dimension |
| 🌳 Root | Multiple branches | Cross-dimensional insights invisible at lower levels |
Example — understanding a user named Li Wei through conversations:
🍃 Leaf (from career_background group):
"Li Wei has 8 years of backend experience — 3 years at Alibaba, then led an 8-person team at a fintech company, designing a core trading system with Java 17 + Spring Cloud + Kafka."🌿 Branch (integrating career + education + certifications):
"Li Wei is a senior backend architect with deep distributed systems expertise, combining Zhejiang University CS training, large-scale Alibaba experience, and hands-on fintech system design — a well-rounded technical profile with both depth and breadth."🌳 Root (cross-dimensional — identity × preferences × behavior):
"Li Wei's preference for functional programming and high code quality (80% test coverage), combined with conservative tech adoption (requires 2+ years production validation), reveals a personality oriented toward long-term code maintainability over rapid innovation — suggesting recommendations should emphasize stability and proven patterns over cutting-edge tools."
Each tier reveals something the previous one couldn't see. Leaves know facts. Branches see patterns. Roots understand the person.
🏆 SOTA with Lightweight Model
Achieved 86.88% overall on the LoCoMo benchmark using only gpt-4o-mini — a lightweight, cost-effective model. This proves that intelligent memory architecture matters more than brute-force model power.
☕ Java-Native — First SOTA Memory for the Java Ecosystem
The first Java-based AI memory system to achieve SOTA-level performance. Built with Spring Boot 4.0 and Spring AI 2.0, memind integrates naturally into Java/Kotlin enterprise stacks with a one-line Maven dependency.
Architecture
memind processes conversations through a multi-stage pipeline, from raw dialogue to structured knowledge:

Two-Scope Memory
memind maintains separate memory scopes for comprehensive agent cognition:
| Scope | Categories | Purpose |
|---|---|---|
| USER | Profile, Behavior, Event | User identity, preferences, relationships, experiences |
| AGENT | Tool, Procedural | Tool usage patterns, reusable procedures, learned workflows |
Dual Retrieval Strategies
| Strategy | How it works | Best for |
|---|---|---|
| Simple | Vector search + BM25 keyword matching, merged via RRF (Reciprocal Rank Fusion), with adaptive truncation | Low-latency, cost-sensitive scenarios |
| Deep | LLM-assisted query expansion, sufficiency checking, and reranking | Complex queries requiring reasoning |
Benchmark
LoCoMo
Evaluation on the LoCoMo benchmark using gpt-4o-mini:
| Method | Single Hop | Multi Hop | Temporal | Open Domain | Overall |
|---|---|---|---|---|---|
| memind (gpt-4o-mini) | 91.56 | 83.33 | 82.24 | 71.88 | 86.88 |
memind achieves SOTA-level performance using only gpt-4o-mini — a lightweight, cost-effective model.
Quick Start
Installation
Build and install locally:
git clone https://github.com/openmemind-ai/memind.git
cd memind
mvn clean install
Then add the runtime modules you need to your project's pom.xml:
<dependency>
<groupId>com.openmemind.ai</groupId>
<artifactId>memind-core</artifactId>
<version>0.1.0-SNAPSHOT</version>
</dependency>
<dependency>
<groupId>com.openmemind.ai</groupId>
<artifactId>memind-plugin-ai-spring-ai</artifactId>
<version>0.1.0-SNAPSHOT</version>
</dependency>
<dependency>
<groupId>com.openmemind.ai</groupId>
<artifactId>memind-plugin-jdbc</artifactId>
<version>0.1.0-SNAPSHOT</version>
</dependency>
Memind supports two primary integration styles:
- Pure Java:
memind-coreplus the plugins you need - Spring Boot infrastructure wiring: plugin starters such as
memind-plugin-ai-spring-ai-starterandmemind-plugin-jdbc-starter
Usage
// Assemble the runtime once in your application
Memory memory = ...;
// Create a memory identity (user + agent)
MemoryId memoryId = DefaultMemoryId.of("user-1", "my-agent");
// Extract knowledge from conversations
memory.addMessages(memoryId, messages).block();
// Retrieve relevant memories
var result = memory.retrieve(memoryId, "What does the user prefer?",
RetrievalConfig.Strategy.SIMPLE).block();
Pure Java Bootstrap
Outside Spring Boot, assemble the runtime objects directly and pass them intoMemory.builder():
OpenAiApi openAiApi = OpenAiApi.builder()
.apiKey(System.getenv("OPENAI_API_KEY"))
.baseUrl(System.getenv().getOrDefault("OPENAI_BASE_URL", "https://api.openai.com"))
.build();
OpenAiChatModel chatModel = OpenAiChatModel.builder()
.openAiApi(openAiApi)
.defaultOptions(OpenAiChatOptions.builder().model("gpt-4o-mini").build())
.observationRegistry(ObservationRegistry.NOOP)
.build();
EmbeddingModel embeddingModel = new OpenAiEmbeddingModel(
openAiApi,
MetadataMode.NONE,
OpenAiEmbeddingOptions.builder().model("text-embedding-3-small").build());
JdbcMemoryAccess jdbc = JdbcStore.sqlite("./data/memind.db");
Memory memory = Memory.builder()
.chatClient(new SpringAiStructuredChatClient(ChatClient.builder(chatModel).build()))
.store(jdbc.store())
.textSearch(jdbc.textSearch())
.vector(SpringAiFileVector.file("./data/vector-store.json", embeddingModel))
.options(MemoryBuildOptions.builder()
.extraction(new ExtractionOptions(
ExtractionCommonOptions.defaults(),
RawDataExtractionOptions.defaults(),
ItemExtractionOptions.defaults(),
new InsightExtractionOptions(true, new InsightBuildConfig(2, 2, 8, 2))))
.retrieval(RetrievalOptions.defaults())
.build())
.build();
Examples
Clone and run examples to see memind in action:
git clone https://github.com/openmemind-ai/memind.git
cd memind
Examples now live under memind-examples/ and share one data directory at memind-examples/data.
Configure OPENAI_API_KEY, then run one of the pure Java examples:
# Basic extract + retrieve
mvn -pl memind-examples/memind-example-java -am \
-Dexec.mainClass=com.openmemind.ai.memory.example.java.quickstart.QuickStartExample \
exec:java
All maintained examples now live in memind-examples/memind-example-java. Run them from your
IDE, or invoke them with Maven Exec Plugin using the fully qualified class names below. They use
the same object-first builder approach shown above.
| Runtime | Example | Main Class | Description |
|---|---|---|---|
| Pure Java | QuickStart | com.openmemind.ai.memory.example.java.quickstart.QuickStartExample |
Object-first builder with direct Spring AI runtime objects |
| Pure Java | Agent Scope | com.openmemind.ai.memory.example.java.agent.AgentScopeMemoryExample |
Object-first agent-scope extraction with insight tree flush and targeted retrieval |
| Pure Java | Insight | com.openmemind.ai.memory.example.java.insight.InsightTreeExample |
Object-first builder with custom MemoryBuildOptions |
| Pure Java | Foresight | com.openmemind.ai.memory.example.java.foresight.ForesightExample |
Pure Java foresight extraction and retrieval |
| Pure Java | Tool | com.openmemind.ai.memory.example.java.tool.ToolMemoryExample |
Pure Java tool call tracking and aggregated statistics |
Core Capabilities
| Category | Capability | Description |
|---|---|---|
| Extraction | Conversation Segmentation | Automatic boundary detection and segmentation for streaming messages |
| Memory Item Extraction | Extract structured facts with deduplication across 5 categories | |
| Insight Tree Construction | Hierarchical knowledge building: Leaf → Branch → Root | |
| Foresight Prediction | Predict future user needs based on conversation patterns | |
| Tool Call Statistics | Track tool usage patterns and success rates | |
| Retrieval | Simple Strategy | Vector + BM25 hybrid search with RRF fusion and adaptive truncation |
| Deep Strategy | LLM-assisted query expansion, sufficiency checking, and reranking | |
| Intent Routing | Automatically determine whether retrieval is needed | |
| Multi-granularity | Retrieve from any Insight Tree tier based on query needs | |
| Integration | Pure Java Runtime | memind-core plus plugins assembled through Memory.builder() |
| Spring Boot Infrastructure Starters | Optional infrastructure wiring with memind-plugin-ai-spring-ai-starter and memind-plugin-jdbc-starter |
|
| Plugin Architecture | Pluggable store (SQLite, MySQL) and tracing (OpenTelemetry) |
Tech Stack
| Component | Technology |
|---|---|
| Language | Java 21 |
| Framework | Spring Boot 4.0, Spring AI 2.0 |
| Data Store | SQLite (default), MySQL (plugin) |
| Vector Store | Qdrant, JSON file (for examples) |
| Observability | OpenTelemetry, Micrometer |
| Build | Maven |
Contributing
Contributions are welcome! Feel free to open an issue or submit a pull request.
License
Reviews (0)
Sign in to leave a review.
Leave a reviewNo results found