claude-token-tracker

skill
Security Audit
Fail
Health Warn
  • License — License: MIT
  • Description — Repository has a description
  • Active repo — Last push 0 days ago
  • Low visibility — Only 5 GitHub stars
Code Fail
  • process.env — Environment variable access in lib/anthropic-api.js
  • network request — Outbound network request in lib/anthropic-api.js
  • network request — Outbound network request in lib/auth.js
  • exec() — Shell command execution in lib/backup.js
  • fs.rmSync — Destructive file system operation in lib/backup.js
  • fs module — File system access in lib/backup.js
  • fs module — File system access in lib/cache.js
  • process.env — Environment variable access in lib/config.js
  • exec() — Shell command execution in lib/db.js
  • fs module — File system access in lib/db.js
  • process.env — Environment variable access in lib/github.js
  • network request — Outbound network request in lib/github.js
Permissions Pass
  • Permissions — No dangerous permissions requested

No AI report is available for this listing yet.

SUMMARY

Token usage dashboard for Claude Code — tracks costs, sessions, models, and tools with real-time updates

README.md

Claude Token Tracker

Claude Token Tracker

Real-time dashboard for Claude Code token usage, API-equivalent cost estimation, and coding activity tracking.

CI License: MIT Version PRs Welcome Live Demo

Node.js >= 18 SQLite WAL Chart.js Tests ESLint

JavaScript HTML5 CSS3 SSE i18n

Platform Dependencies No Framework API Endpoints Lines of Code

GitHub OAuth Anthropic API GitHub GraphQL Encryption

700 Achievements 14 Categories 5 Tiers 20+ Charts 10 Tabs

Sync Agent PM2 Nginx Chokidar Mobile Responsive

Donate via PayPal


Deutsch    English


Quick Start

git clone https://github.com/pepperonas/claude-token-tracker.git
cd claude-token-tracker
npm install
npm start

Open http://localhost:5010

Highlights

  • 25+ interactive charts across 10 tabs with real-time SSE updates
  • Claude API tab — Anthropic Admin API usage/cost dashboard: budget tracking with progress bar, 4 KPIs (total cost, tokens, avg cost/day, cache efficiency), daily cost/token charts by model, model distribution doughnut, cumulative cost trend. Per-API-key breakdown: horizontal stacked bar chart showing cost per key by model, daily cost timeline per key, key comparison table (tokens, input, output, cache %, calculated cost, last used), token history timeline (stacked area). Costs per key calculated via model pricing since the cost API doesn't support group_by api_key_id. Key names resolved via /v1/organizations/api_keys. AES-256-GCM encrypted key storage, SWR caching with configurable TTL
  • GitHub Integration — SWR caching, billing with plan detection & percentages, code statistics (LOC by repo), PR Code Impact, Actions Usage by Repository, contribution heatmap
  • Tool Cost Attribution — proportional cost/token distribution per tool, MCP server breakdown (auto-detected via mcp__ prefix), sub-agent tracking (via /subagents/ path), cost-over-time chart, enhanced table with Type/Cost/Tokens columns
  • Project Detail Dialog — click any project in chart or table to open a detail modal with 6 KPIs (tokens, cost, sessions, messages, total time, net lines), daily token chart, model distribution doughnut, top tools, sessions list, and JSON export to clipboard
  • Rate-Limit Tracking — automatic detection of Claude Code rate-limit events from JSONL logs, daily aggregation, KPI card, backfill for historical data
  • Period navigation — prev/next arrows beside date picker jump by selected period duration
  • Productivity tab — Tokens/Min, Lines/Hour, Cost/Line, Cache Savings, Code Ratio with trend indicators
  • Period comparison — inline pill selector (Off / Prev. Period / Last 7d / 30d / 90d / Custom) compares two periods side-by-side with 8 metrics, delta %, and color-coded indicators
  • HTML export — mobile-responsive interactive snapshot with Chart.js, 8 tabs, 12+ charts, and sortable tables. Optimized for phones (412px+) with adaptive layouts
  • Global comparison — compare your stats against the average of all users (multi-user mode)
  • 700 achievements — gamification system across 14 categories with 5 tiers, tier-based points, timeline chart, daily unlock stats, and real-time unlock notifications via SSE
  • Lines of Code tracking — Write (green), Edit (yellow), Delete (red) with adaptive hourly/daily chart
  • Multi-device tracking — track usage across multiple machines (MacBook, VPS, Desktop), per-device API keys, device switcher in dashboard, aggregated "All Devices" view, click-to-rename devices, OS-selectable install commands
  • Multi-user mode — GitHub OAuth, per-user data isolation, Sync Agent with one-click install (macOS/Linux/Windows)
  • Token breakdown — Input, Output, Cache Read, Cache Create with per-type API-equivalent cost estimation
  • Share API — secure external API for sharing project-specific token usage data with clients. Share tokens (48-char hex, 192-bit entropy) expose sanitized project data (tokens, cost, sessions, code lines, daily breakdown) via public endpoints. Admin key authentication for share management, rate limiting (30 req/min/IP), CORS restrictions, and optional expiry. Used by OPS for customer transparency dashboards. Settings UI shows Share Admin Key with copy button.
  • Database download — download the full SQLite database from Settings for local backup or analysis
  • 151 automated tests — unit, integration, and multi-user API tests
  • Zero-framework frontend — vanilla JS, 2 runtime dependencies, no build step

Screenshots

Overview Sessions
Overview — KPI cards, token breakdown, lines of code, daily charts Sessions — sortable table with project, model, duration, tokens, cost
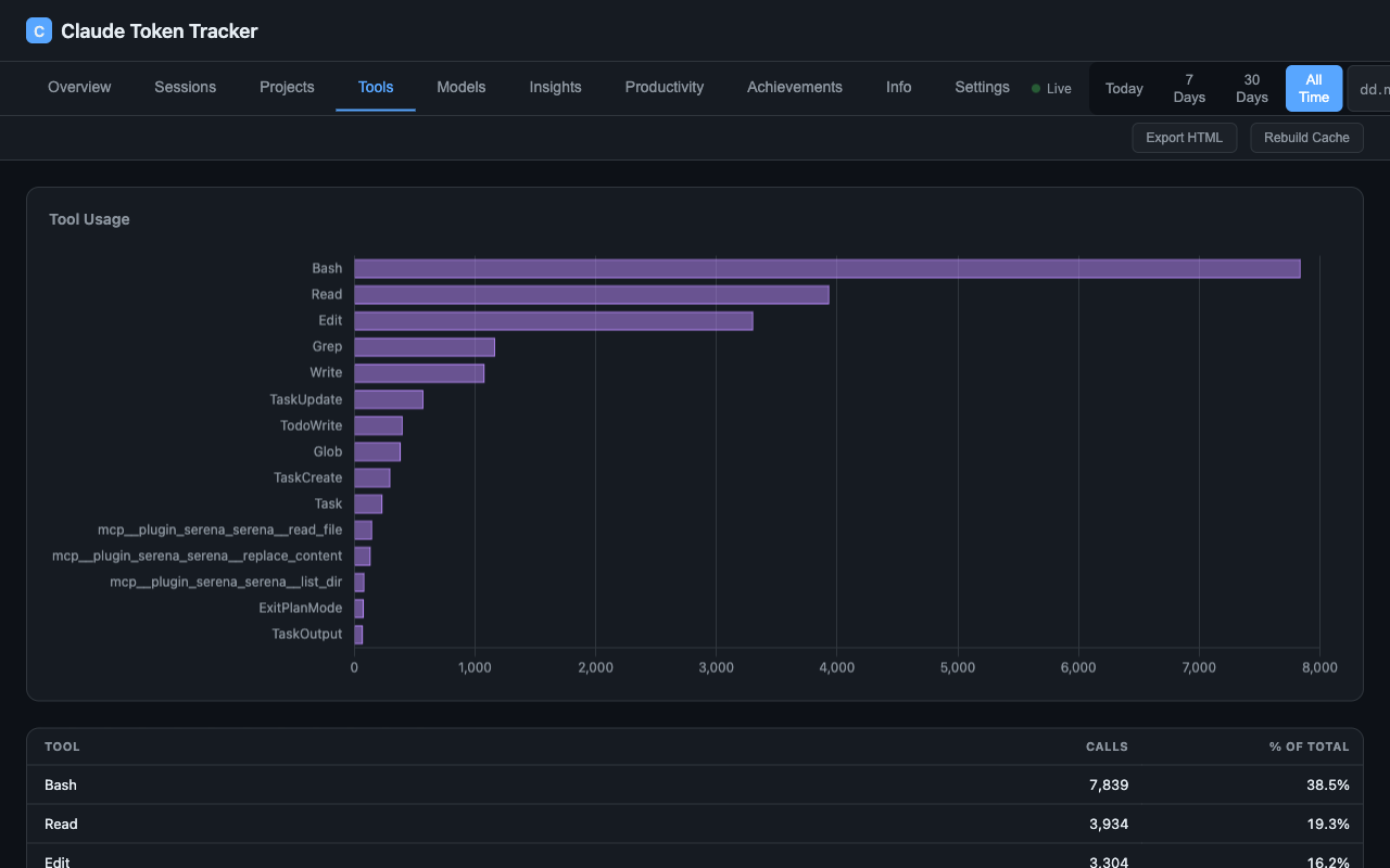
Projects Tools
Projects — per-project statistics and cost breakdown Tools — tool cost attribution, MCP server breakdown, sub-agent tracking
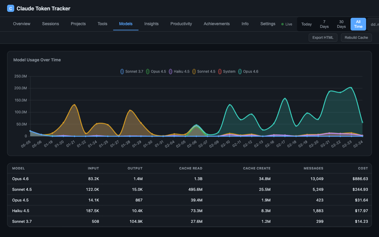
Models Insights
Models — model usage, daily tokens by model, cost breakdown Insights — cache efficiency, stop reasons, lines of code chart
Productivity Achievements
Productivity — efficiency metrics with period comparison Achievements — 700 achievements across 14 categories with 5 tiers

Mobile (iPhone 16 — 393px)

Overview Insights Productivity Achievements
Overview Insights Productivity Achievements

Architecture

~/.claude/projects/**/*.jsonl
    -> Parser (incremental byte-offset, dedup by message ID)
    -> SQLite (WAL mode, 10 tables)
    -> Aggregator (in-memory pre-computed maps)
    -> HTTP Server (50+ JSON endpoints + SSE)
    -> Frontend (Chart.js, vanilla JS, i18n DE/EN)

Multi-user mode:

Sync Agent (client) -> POST /api/sync (API key auth)
    -> Per-user SQLite storage
    -> AggregatorCache (lazy loaded, incremental sync, 30min eviction)
    -> GitHub OAuth sessions

Share API (external integration):

OPS -> POST /api/shares (admin key auth) -> project_shares table
Customer browser -> GET /api/public/share/:token -> sanitized project data

Tech Stack

Layer Technology
Runtime Node.js >= 18 (native HTTP server, no Express)
Database SQLite via better-sqlite3 (WAL mode, transactions)
Frontend Vanilla JS + HTML5 + CSS3 (no build step)
Charts Chart.js 4.x
File watching Chokidar 4.x
Auth GitHub OAuth + HttpOnly session cookies
Encryption AES-256-GCM (admin API keys)
Testing Vitest + Supertest
Linting ESLint 9 (flat config)
CI GitHub Actions

Share API

Endpoints

Endpoint Auth Description
GET /api/share-admin-key Session Get admin key + base URL (settings UI)
POST /api/share-admin-key Session Regenerate admin key
GET /api/shares Admin Key / Session List all shares
POST /api/shares Admin Key / Session Create share { project, label, expires_in_days }
DELETE /api/shares/:id Admin Key / Session Revoke a share
GET /api/shares/projects Admin Key / Session List projects with stats
GET /api/public/share/:token Public Get project data (rate limited)

Security

  • Share tokens: 48-char hex (24 bytes / 192-bit cryptographic randomness)
  • Admin key: 64-char hex, stored in .env, required for management endpoints
  • Rate limiting: 30 requests/minute per IP on public endpoint
  • CORS: restricted to configured origins (ops.celox.io, tracker.celox.io)
  • No internal paths exposed, no project enumeration possible
  • Optional expiry dates on share tokens

Setup

# Add to .env
SHARE_ADMIN_KEY=your-64-char-hex-key
# Or generate in Settings -> Share API -> "Neu generieren"

Integration with OPS

  1. Open Token Tracker -> Settings -> Share API
  2. Copy Tracker URL and Share Admin Key
  3. Add to OPS .env: TOKEN_TRACKER_BASE_URL and TOKEN_TRACKER_ADMIN_KEY
  4. In OPS: Edit customer -> "Projekt verknuepfen" -> select project
  5. Customer detail page shows KI-Nutzung tab with charts, costs, and sessions

Public Response Format

{
  "label": "Project Label",
  "summary": { "total_cost", "total_sessions", "lines_written", "..." },
  "daily": [{ "date", "messages", "cost", "lines_written", "..." }],
  "sessions": [{ "start", "end", "duration_min", "cost", "model", "..." }]
}

Links


If you find this project useful, consider supporting its development:

Donate via PayPal

Reviews (0)

No results found