act-operator

skill
Security Audit
Pass
Health Pass
  • License — License: Apache-2.0
  • Description — Repository has a description
  • Active repo — Last push 0 days ago
  • Community trust — 18 GitHub stars
Code Pass
  • Code scan — Scanned 12 files during light audit, no dangerous patterns found
Permissions Pass
  • Permissions — No dangerous permissions requested

No AI report is available for this listing yet.

SUMMARY

Provides and manages the standards of the Act Template.

README.md

Act Operator


※ 한국어로 읽으시는 경우: README_KR.md

Act Operator is a production-ready CLI that scaffolds structured LangGraph 1.0+ projects with built-in AI collaboration capabilities.

uvx --from act-operator act new

Generate clean, modular graph architectures with templates that include specialized Agent skills for architecture design, development, engineering, and testing—enabling you to build complex agentic workflows, business automations, or data pipelines with optimal maintainability and AI-assisted development.

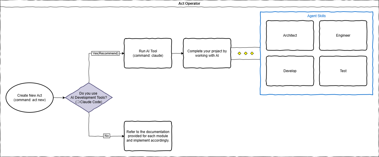
Act Operator Flowchart

What is Act?

Act is a standardized project structure for LangGraph 1.0+ applications, designed to solve common challenges in building production-grade AI systems:

  • Modular by Design: Each graph component (state, nodes, agents, tools, middlewares, ...) lives in its own module with clear responsibilities
  • Scalable Architecture: Organize multiple graphs (casts) within a monorepo, each as an independent package
  • AI-Native Development: Built-in Agent skills guide you through architecture decisions, implementation patterns, and testing strategies
  • Beginner-Friendly: Comprehensive documentation and inline guides make LangGraph accessible to newcomers

Use Cases: Agentic AI systems, Business Workflow Automation, Multi-step data pipelines, conversational agents, document processing flows, or any application requiring stateful graph/workflow orchestration.

Quick Start

Requires Python 3.11+. The CLI will prompt you for project details or you can pass them as options.

# Create a new Act project
uvx --from act-operator act new

# Follow interactive prompts:
# - Path: default[.] or new path(Name in this case.)
# - Act name: project_name
# - Cast name: workflow_name

Sync

After creating the project, install dependencies and sync the virtual environment:

uv sync

This command installs all dependencies defined in pyproject.toml and prepares the project for execution.

OpenCode Quick Start

# Launch in the current project
opencode .

# One-shot run
opencode run "Design a customer support chatbot"

OpenCode reads environment variables from the project root .env (set in langgraph.json as env: ".env").

Start Building with AI

Act includes built-in Agent Skills—folders of instructions that allow AI agents to discover, activate, and execute specialized capabilities for this project.

If you're using Claude Code, these skills are pre-configured in .claude/skills.

claude

Simply mention the skill name in your prompt (e.g., "Use @architecting-act to design...").

Note for other tools: The .claude directory naming is specific to Claude Code. If you use other AI tools that support Agent Skills (like Cursor, Gemini CLI, etc.), please rename this directory or configure it according to that tool's requirements.

Available Skills:

  • architecting-act: Design graph architectures through interactive questioning, generate CLAUDE.md
  • developing-cast: Implement nodes, agents, tools with best practice patterns
  • testing-cast: Write effective pytest tests with mocking strategies

Working with Skills

About CLAUDE.md: Skills generate and reference CLAUDE.md files in a distributed structure:

  • Root /CLAUDE.md: Act overview, purpose, and table of all Casts
  • Cast /casts/{cast_slug}/CLAUDE.md: Detailed Cast specifications (architecture diagram, state schema, nodes, dependencies)

Skills can be used individually or as a workflow:

Individual Use:

  • Initial Project Architecture → Use architecting-act (Mode 1: Initial Design)

    • After act new, design your first Act and Cast through interactive questions
    • Generates root and cast-specific CLAUDE.md files with architecture diagrams
  • Adding New Cast → Use architecting-act (Mode 2: Add Cast)

    • Reads existing CLAUDE.md files for context
    • Designs new cast and updates CLAUDE.md files
    • Generated CLAUDE.md includes development commands (cast creation, dependency management)
  • Complex Cast Extraction → Use architecting-act (Mode 3: Extract Sub-Cast)

    • Analyzes cast with >10 nodes for complexity
    • Extracts reusable logic into sub-cast
    • Updates CLAUDE.md with sub-cast relationships
  • Implementation → Use developing-cast

    • Reads cast's CLAUDE.md for specifications
    • Implements in order: state → deps → nodes → conditions → graph
    • Access 50+ patterns (agents, tools, memory, middlewares)
  • Testing → Use testing-cast

    • Writes pytest tests with mocking strategies
    • Covers node-level and graph-level tests

Workflow Examples:

Example 1: Starting a New Project

1. Create Project → Run: uvx --from act-operator act new

2. Design Architecture → "Design a customer support chatbot"
   (architecting-act Mode 1: asks questions, suggests Sequential pattern, generates /CLAUDE.md + /casts/chatbot/CLAUDE.md)

3. Implement → "Implement the chatbot based on CLAUDE.md"
   (developing-cast: reads /casts/chatbot/CLAUDE.md, implements state/nodes/graph)

4. Test → "Write comprehensive tests"
   (testing-cast: generates pytest with LLM mocking)

Example 2: Adding to Existing Project

1. Design New Cast → "Add a knowledge-base cast for document indexing"
   (architecting-act Mode 2: reads /CLAUDE.md, designs new cast, updates CLAUDE.md files)

2. Scaffold Cast → "Create the knowledge-base cast package"
   (Run `uv run act cast -c "knowledge-base"` per CLAUDE.md development commands)

3. Implement → "Implement knowledge-base based on its CLAUDE.md"
   (developing-cast: reads /casts/knowledge-base/CLAUDE.md, implements components)

Example 3: Refactoring Complex Cast

1. Analyze Complexity → "The chatbot cast has 12 nodes and feels complex"
   (architecting-act Mode 3: analyzes /casts/chatbot/CLAUDE.md, identifies reusable validation logic)

2. Extract Sub-Cast → "Extract input validation into a separate cast"
   (architecting-act: creates /casts/input-validator/CLAUDE.md, updates parent references)

3. Implement Sub-Cast → "Implement input-validator"
   (developing-cast: implements sub-cast, manages dependencies per CLAUDE.md commands)

Architecture

Module Dependency

The diagram below shows how modules connect within a Cast.

graph TD
    LG["graph.py"] -->|inherits| BG["base_graph.py"]
    LG -->|imports| S["state.py"]
    LG -->|imports| N["nodes.py"]
    LG -->|imports| CD["conditions.py"]
    N -->|inherits| BN["base_node.py"]
    N -.->|optional| A["agents.py"]
    N -.->|optional| U["utils.py"]
    A -.->|uses| M["models.py"]
    A -.->|uses| P["prompts.py"]
    A -.->|uses| T["tools.py"]
    A -.->|uses| MW["middlewares.py"]

    classDef required fill:#4a9eff,stroke:#2d7cd6,color:#fff
    classDef optional fill:#a0a0a0,stroke:#808080,color:#fff
    classDef base fill:#34c759,stroke:#28a745,color:#fff
    classDef entry fill:#ff9500,stroke:#e68a00,color:#fff

    class LG entry
    class G,S,N required
    class BG,BN base
    class CD,A,T,MW,M,P,U optional

Legend: 🟠 Entry Point / 🔵 Required / 🟢 Base Class / ⚫ Optional

Execution Flow

sequenceDiagram
    participant G as Graph
    participant N as Node (BaseNode)
    participant St as State

    G->>St: Initialize State from InputState
    loop For each node in graph
        G->>N: node.__call__(state, config, runtime)
        N->>N: execute(state, ...) → dict
        N->>St: Merge returned dict into State
    end
    G->>G: Extract OutputState → Result

Skill-Driven Development Flow

sequenceDiagram
    participant U as Developer
    box rgba(100, 149, 237, 0.15) Agent Skills
        participant AA as architecting-act
        participant DC as developing-cast
        participant TC as testing-cast
    end
    participant P as Act Project

    Note over U,P: Phase 1 — Architecture Design
    U->>AA: Instruct the agent to design the Act/Cast architecture
    AA->>U: AskUserQuestion (purpose, pattern, tech stack)
    U->>AA: Answer selections
    AA->>P: Generate CLAUDE.md (architecture spec)

    Note over U,P: Phase 2 — Implementation
    U->>DC: Instruct the agent to implement the Cast's Modules
    DC->>P: Read CLAUDE.md (architecture spec)
    DC->>P: state.py → nodes.py → conditions.py → optional modules → graph.py
    DC->>P: Install dependencies (uv add)

    Note over U,P: Phase 3 — Testing
    U->>TC: Instruct the agent to test the Cast 
    TC->>P: Read implementation code
    TC->>P: Node unit tests + Graph integration tests
    TC->>P: uv run pytest --cov

Project Structure

my_workflow/
├── .claude/
│   └── skills/                    # AI collaboration guides
│       ├── architecting-act/      # Architecture design & development commands
│       │   ├── resources/         # Design patterns, questions, decision matrices
│       │   ├── scripts/           # Architecture validation (validate_architecture.py)
│       │   └── templates/         # CLAUDE.md generation templates
│       ├── developing-cast/       # Implementation patterns
│       │   └── resources/         # 50+ LangGraph patterns (core, agents, memory, middleware, ...)
│       └── testing-cast/          # Testing strategies
│           └── resources/         # Mocking, fixtures, coverage guides
├── casts/
│   ├── base_node.py              # Base node class (sync/async, signature validation)
│   ├── base_graph.py             # Base graph class (abstract build method)
│   └── chatbot/                  # Your cast (graph package)
│       ├── modules/
│       │   ├── state.py          # [Required] InputState, OutputState, State
│       │   ├── nodes.py          # [Required] Node implementations (BaseNode subclass)
│       │   ├── agents.py         # [Optional] Agent configurations
│       │   ├── tools.py          # [Optional] Tool definitions / MCP adapters
│       │   ├── models.py         # [Optional] LLM model configs
│       │   ├── conditions.py     # [Optional] Routing conditions
│       │   ├── middlewares.py    # [Optional] Lifecycle hooks (before/after agent/model)
│       │   ├── prompts.py        # [Optional] Prompt templates
│       │   └── utils.py          # [Optional] Helper functions
│       ├── graph.py              # Graph assembly (BaseGraph subclass → entry point)
│       └── pyproject.toml        # Cast-specific dependencies
├── tests/
│   ├── cast_tests/               # Graph integration tests
│   └── node_tests/               # Node unit tests
├── langgraph.json                # LangGraph entry points (graph registration)
├── pyproject.toml                # Monorepo workspace (uv workspace, shared deps)
├── TEMPLATE_README.md            # Template usage guideline
└── README.md

Usage

Create New Cast

Add another graph to your existing Act project:

uv run act cast
# Interactive prompts for cast name and configuration

Add Dependencies

# Monorepo-level (shared across all casts)
uv add langchain-openai

# Cast-specific
uv add --package chatbot langchain-anthropic

# Development tools
uv add --dev pytest-mock

Run Development Server

uv run langgraph dev

The LangGraph Studio will open at http://localhost:8000 for visual graph debugging.

Key Features

1. Structured Modularity

Each module has a single responsibility with clear guidelines:

  • state.py: Define TypedDict schemas for graph state
  • nodes.py: Implement business logic as node classes
  • agents.py: Configure LLM agents with tools and memory
  • tools.py: Create reusable tool functions
  • conditions.py: Define routing logic between nodes
  • graph.py: Assemble components into executable graph

2. AI-Assisted Development

Built-in Claude Code skills optimize your workflow:

  • Token-efficient: Skills provide context-aware guidance without unnecessary code generation
  • Interactive: Architecture skill uses a "20 questions" approach to understand requirements
  • Comprehensive: 50+ implementation patterns for nodes, agents, tools, middleware, and testing
  • Official Documentation: All patterns reference official LangChain 1.0+/LangGraph 1.0+ docs

3. Production-Ready Patterns

Includes battle-tested patterns for:

  • Memory Management: Short-term (conversation history) and long-term (Store API)
  • Reliability: Retry logic, fallbacks, error handling
  • Safety: Guardrails, rate limiting, human-in-the-loop
  • Observability: LangSmith integration, structured logging
  • Testing: Mocking strategies, fixtures, coverage guidelines

4. Beginner-Friendly

Perfect for LangChain 1.0+/LangGraph 1.0+ newcomers:

  • Step-by-step implementation guides
  • Pattern decision matrices
  • Interactive CLI with helpful prompts
  • Comprehensive inline documentation
  • Example patterns for common use cases

CLI Commands

# Create new Act project
act new [OPTIONS]
  --act-name TEXT       Project name
  --cast-name TEXT      Initial cast name
  --path PATH           Target directory

# Add cast to existing project
act cast [OPTIONS]
  --cast-name TEXT      Cast name
  --path PATH           Act project directory

Contributing

We welcome contributions from the community! Please read our contributing guide:

Contributors

Thank you to all our contributors! Your contributions make Act Operator better.

License

Apache License 2.0 - see LICENSE for details.


Built with ❤️ by Proact0

A non-profit open-source hub dedicated to standardizing Act (AX Template) and boosting AI productivity

Reviews (0)

No results found