super-dev
Health Pass
- License — License: MIT
- Description — Repository has a description
- Active repo — Last push 0 days ago
- Community trust — 200 GitHub stars
Code Pass
- Code scan — Scanned 12 files during light audit, no dangerous patterns found
Permissions Pass
- Permissions — No dangerous permissions requested
No AI report is available for this listing yet.
Engineering workflow layer for AI coding tools with specs, review, quality gates, and traceability.为 AI 编程工具提供工程化流程、质量门禁与可追溯能力。
Super Dev
版本
当前版本:2.3.0
演示视频
联系开发者
微信号:Excellent_We
扫码或搜索微信号联系开发者
项目介绍
Super Dev 是一个面向商业级交付的 AI 开发编排工具,用于把宿主里的模型能力组织成一套稳定、清晰、可审计的工程流水线。
产品定位:
- 宿主负责模型调用、联网搜索、代码产出、终端执行与文件修改
Super Dev负责流程治理、设计约束、质量门禁、审计产物与交付标准
它解决的是交付过程问题:
- 将需求沉淀为可落地工件:PRD、架构、UI/UX、Spec、任务清单与交付清单
- 将开发过程组织为标准化流水线:可追踪、可恢复、可审计、可复盘
- 将质量控制前置到每个阶段:策略治理、红队审查、质量门禁、发布演练
- 将多宿主协作统一到同一套工程规范:CLI 与 IDE 环境共享同一交付标准
- 将知识库与验证规则自动推送到每个阶段:知识驱动治理,而非依赖人工检查
快速开始
先记住这 5 个入口,其中旧的直达写法仍然保留:
# 安装引导 / 已有项目下一步
super-dev
# 旧写法仍可用:直接从需求描述进入完整流水线
super-dev "做一个在线教育平台"
# 0-1:为当前机器选择宿主并给出第一句触发词
super-dev start --idea "做一个在线教育平台"
# 第二天回来 / 重开宿主:恢复当前流程
super-dev resume
# 已有流程:继续当前流程,而不是重新开始普通聊天
super-dev continue
# 状态不清楚时:只问系统“下一步”
super-dev next
使用方式:
- 当前目录还没接入时,裸跑
super-dev会进入安装引导。 - 当前目录已经有 Super Dev 上下文时,裸跑
super-dev会直接进入“恢复当前流程”路由。 super-dev "..."仍然是直达完整流水线的快捷入口,适合你已经明确要让 Super Dev 直接开工的场景。super-dev start --idea "..."会自动检测宿主、给出推荐宿主、触发词、重开提示和第一句该发什么。super-dev resume最适合下班回来、第二天继续、重开电脑、重开宿主后的真实恢复场景。super-dev continue/super-dev next会直接告诉你当前动作、用户下一步、宿主第一句、机器侧动作。
现实场景怎么继续:
| 场景 | 先做什么 | 为什么 |
|---|---|---|
| 下班了,第二天回来继续开发 | super-dev resume |
直接恢复当前流程、当前动作、宿主第一句和机器侧下一步 |
| 宿主关了、电脑重启了、会话断了 | super-dev resume |
重新生成恢复卡,并提醒先看 .super-dev/SESSION_BRIEF.md |
| 只是不知道现在卡在哪一步 | super-dev next |
只输出当前仓库唯一推荐的下一步 |
| 流水线命令跑到一半被打断 | super-dev run --resume |
从上次中断阶段继续执行机器侧流水线 |
| 当前在确认门,想继续补 PRD / 架构 / UI | super-dev resume 后按提示继续说自然语言 |
会继续留在当前确认门,而不是开启普通聊天 |
| 明确要返工 UI | 先更新 output/*-uiux.md,再 super-dev resume |
先改 UI 真源,再让后续前端实现沿同一套 UI 契约继续 |
| 明确要返工架构 | 先更新 output/*-architecture.md,再 super-dev resume |
先改技术真源,再让 Spec / 实现重新对齐 |
| 只想离开当前流程,重新聊别的 | 明确说“取消当前流程”或“重新开始一条新流程” | 系统只在你明确退出时才离开当前 Super Dev 流程 |
如果你已经明确知道要从哪里接着做,再用这些命令:
# 1-N+1 已有项目:分析现有代码库后接入流水线
super-dev init
# 跳转到任意阶段 / 从中断处继续 / 查看状态
super-dev run frontend # 按名称跳转
super-dev run 6 # 按编号跳转(1-9)
super-dev run --resume # 从中断处继续
super-dev run --status # 查看当前流程状态
阶段编号对照:
| 编号 | 阶段 | 说明 |
|---|---|---|
| 1 | research | 同类产品研究 |
| 2 | prd | 产品需求文档 |
| 3 | architecture | 架构设计 |
| 4 | uiux | UI/UX 设计 |
| 5 | spec | 任务规格 |
| 6 | frontend | 前端实现 |
| 7 | backend | 后端实现 |
| 8 | quality | 质量门禁 |
| 9 | delivery | 交付打包 |
辅助命令:
super-dev onboard # 宿主接入引导
super-dev onboard --dry-run # 预览接入变更,不实际写入
super-dev onboard --stable-only # 仅接入已认证宿主
super-dev detect # 自动检测宿主与推荐默认宿主
super-dev detect --auto # 自动检测并安装到所有宿主
super-dev doctor # 诊断检查(显示认证等级、主修复动作和下一步)
快速接入(推荐):
super-dev init my-project
super-dev init --template ecommerce # 使用项目模板 (ecommerce/saas/dashboard/mobile/api/blog/miniapp)
super-dev detect --auto # 自动检测并安装到所有宿主
# 然后在宿主中输入: /super-dev <你的需求>
治理与知识命令(2.2.0 新增):
super-dev governance # 治理规则总览
super-dev spec trace # Spec-Code 追踪
super-dev spec consistency # Spec-Code 一致性检测
super-dev spec acceptance # Spec 验收检查
super-dev knowledge stats # 知识库使用统计
super-dev knowledge evolve # 知识权重自演化
治理与执行命令(2.3.0 新增):
| 命令 | 功能 |
|---|---|
super-dev enforce install |
安装宿主 hooks (emoji 检查等) |
super-dev enforce validate |
运行约束验证脚本 |
super-dev enforce status |
查看 enforcement 配置状态 |
super-dev memory list |
查看项目记忆 |
super-dev memory consolidate |
触发记忆整合 |
super-dev hooks list |
查看已配置的 hooks |
super-dev experts list |
查看可用专家 |
super-dev compact list |
查看上下文压缩摘要 |
super-dev generate scaffold |
生成项目脚手架 |
super-dev generate components |
生成 UI 组件 |
super-dev generate types |
生成前后端共享类型 |
常用交付证据命令:
super-dev integrate audit --auto --repair --force
super-dev integrate validate --auto
super-dev feature-checklist
super-dev product-audit
super-dev release proof-pack
super-dev release readiness
super-dev review preview --status confirmed --comment "前端预览已确认"
super-dev review architecture --status revision_requested --comment "技术方案需要重构"
super-dev review quality --status revision_requested --comment "质量门禁未通过,需要整改"
核心功能
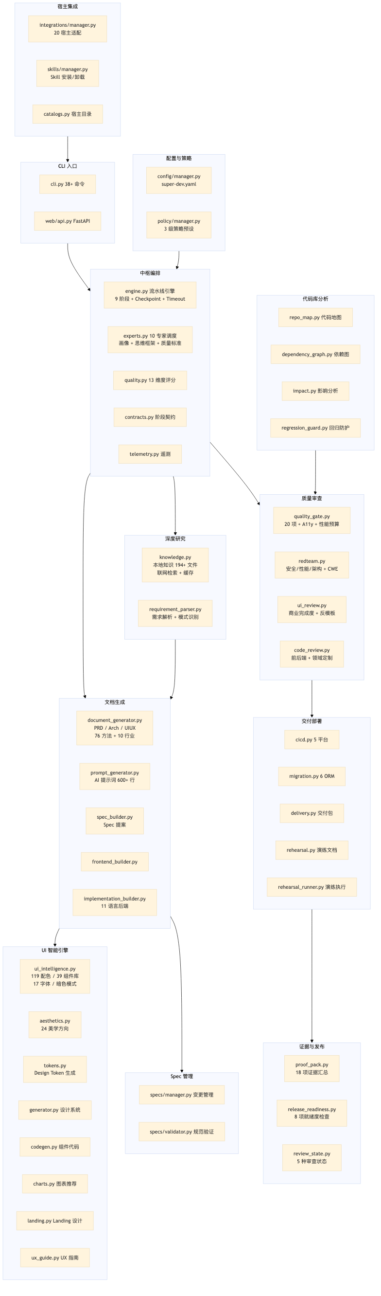
1. 11 专家 Agent 架构
当前内置 11 个领域专家 Agent,每个专家在对应阶段自动注入到 AI 提示词中,约束宿主按专业标准执行:
| 专家 | 角色 | 注入阶段 |
|---|---|---|
| PRODUCT | 产品负责人 | research, prd, quality, delivery |
| PM | 产品经理 | research, prd |
| ARCHITECT | 系统架构师 | architecture |
| UI | 界面设计师 | uiux, frontend |
| UX | 交互设计师 | uiux, frontend |
| SECURITY | 安全工程师 | architecture, backend, quality |
| CODE | 开发工程师 | frontend, backend |
| DBA | 数据库工程师 | architecture, backend |
| QA | 质量工程师 | quality |
| DEVOPS | 运维工程师 | delivery |
| RCA | 根因分析师 | quality, delivery |
每个专家具备四层武装:Profile(目标定义、背景故事、思维框架、质量标准)+ Knowledge(阶段知识自动推送)+ Rules(验证规则绑定)+ Protocol(交叉审查协议)。每位专家配备 350+ 行深度 Playbook 操作手册,生成的 AI 提示词超过 600 行,确保每个阶段的输出符合该领域的专业基线。
2. UI 智能设计系统
内置完整的设计智能引擎,直接约束前端实现阶段的视觉质量:
- 119 套配色方案:84 套产品配色 + 35 套美学配色,全部自动生成暗色模式
- 39 个组件库:覆盖 11 个前端技术栈(React 15 / Vue 9 / Angular 4 / Svelte 2 / 其他)
- 17 套字体预设:基于 Google Fonts 中国镜像,按产品调性分类
- 完整 Design Token 体系:色阶、阴影、动效、排版、间距
- 12 项交付前检查清单:A11y、响应式、暗色模式、加载态、空态、错误态等
- 10 个行业定制:教育、医疗、电商、金融科技、SaaS、社交、内容、企业、工具、游戏
UI/UX 文档不再只是建议,而是会冻结成一份真正的 UI 契约:
output/*-uiux.mdoutput/*-ui-contract.jsonoutput/frontend/design-tokens.cssoutput/*-ui-contract-alignment.mdoutput/*-ui-contract-alignment.json
宿主提示词、前端骨架、后续实现、UI review、frontend runtime、quality gate、proof-pack、release readiness 都会围绕这份 UI 契约继续执行。
支持:
super-dev quality --type ui-reviewsuper-dev integrate validate --target <host_id>super-dev release proof-pack
来持续检查 UI 契约有没有真的落到源码和交付结果中。
3. 流水线编排引擎
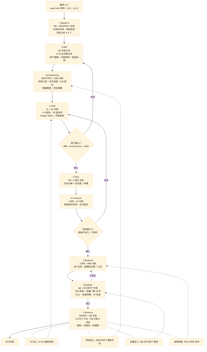
- 9 阶段标准流水线:research -> prd -> architecture -> uiux -> spec -> frontend -> backend -> quality -> delivery
- 检查点与中断续传:流水线中断后可从断点恢复,不丢失进度
- 阶段超时保护:每个阶段设有超时机制,防止无限等待
- 确认门控制:三文档完成后必须等待用户确认,前端预览完成后必须等待用户确认
- 阶段跳转:
super-dev run <阶段>可随时跳转到任意阶段 - UI 改版回路:UI 不满意时可发起正式改版回路(
review ui),先更新 UIUX 文档再重做前端 - 适配 0-1 与 1-N+1:新建项目走完整流水线,已有项目走增量分析路径
- 继续当前流程路由:
super-dev resume/super-dev continue/super-dev next/start --json/doctor --json都共享同一套 workflow state 与 action card - 恢复状态卡:
.super-dev/SESSION_BRIEF.md和.super-dev/workflow-state.json会沉淀“当前动作 / 宿主第一句 / 机器侧动作 / 连续性规则” - 返工优先级:文档确认门、预览确认门、UI 改版、架构返工、质量整改都进入统一状态机,不再靠用户记命令
4. 文档生成引擎
Super Dev 为每个阶段生成初始文档框架,宿主大模型在此基础上结合用户需求、联网研究和专家知识进行深度完善:
| 文档 | 内容 |
|---|---|
| PRD | 用户画像、功能矩阵、验收标准、竞品对标、商业规则 |
| Architecture | 系统架构、数据模型、接口契约、安全策略、部署方案 |
| UIUX | 设计 Token、页面骨架、组件清单、交互状态、响应式策略 |
宿主根据需求深度生成文档内容,最终产出的文档规模取决于项目复杂度和需求范围。支持 10 个行业领域定制:教育、医疗、电商、金融科技、SaaS、社交、内容、企业、工具、游戏。
补充说明:
- 新功能开发默认走完整流水线:
research -> 三文档 -> 用户确认 -> Spec / tasks -> 前端运行验证 -> 后端 / 测试 / 交付 - 缺陷修复同样不会直接跳过文档;会走轻量补丁路径,先整理问题现象、复现条件、影响范围和回归风险,再更新补丁文档与验证结果
- 分析阶段默认排除
.venv、site-packages、node_modules等非项目源码目录
5. 质量门禁体系
- 验证规则引擎:25 条 YAML 声明式规则(14 默认 + 11 红队),支持项目级自定义覆盖
- 质量顾问:不只说"不达标",还给出具体修复建议(Quick Wins 优先排序)
- Spec-Code 一致性检测:自动比对 Spec 描述与实际代码实现,防止偏离
- A11y 无障碍检查:自动验证页面的无障碍标准合规性
- 性能预算校验:检查资源大小、加载时间等性能指标
- 红队审查:从安全、性能、架构三个维度对系统进行攻防审查
- 修复命令建议:检测到问题后直接给出可执行的修复指令
- 策略治理:default / balanced / enterprise 三级预设
- Spec 质量评分:对任务规格进行结构化评分
- 发布就绪面板:统一展示发布前所有门禁检查结果
- UI 契约执行检查:质量门禁会检查
ui-contract.json、design-tokens.css、frontend runtime 与 UI 对齐报告是否一致
6. 宿主接入治理
- 支持 25+ 个主流 CLI/IDE 宿主统一接入(9 CLI + 11 IDE + 扩展宿主)
- OpenClaw 作为原生插件宿主单独接入,用户自行执行
openclaw plugins install @super-dev/openclaw-plugin - 自动生成宿主规则文件、
/super-dev映射、Skill 目录 detect / onboard / doctor / setup / install / start形成接入闭环- 通过宿主能力边界建模,明确哪些宿主是
Certified / Compatible / Experimental --dry-run预览模式与--stable-only稳定模式--save-profile写入super-dev.yaml并用于质量门禁doctor、detect、start默认会输出决策卡:推荐宿主、推荐理由、第一步动作、候选宿主、路径覆盖修复提示- 支持 Windows 注册信息、shim 目录、常见路径和
SUPER_DEV_HOST_PATH_<HOST>自定义路径覆盖 - 显式指定宿主时,系统会围绕你指定的宿主给建议,不再被自动检测结果带偏
7. 代码库理解与变更分析
- repo-map:生成代码库地图与建议阅读顺序
- feature-checklist:审计 PRD 功能范围覆盖率,区分流程完成与范围完成
- dependency-graph:输出模块依赖关系与关键路径
- impact:分析改动影响范围、风险等级和建议动作
- regression-guard:把影响分析转换成可执行回归清单
8. 可审计交付
pipeline-metrics指标报告(2.2.0 新增 DORA 五指标 + Rework Rate)pipeline-contract阶段契约证据resume-audit恢复执行审计delivery manifest/report/archive交付包proof-pack交付证据汇总与 executive summaryrelease readiness、Spec Quality、Scope Coverage统一发布评分面板UI Contract Alignment进入 proof-pack 与 release readiness,不再只是 UI review 内部提示ADR 自动生成:架构决策自动记录到交付证据中(2.2.0 新增)Spec-Code Consistency Report:一致性检测报告进入交付闭环(2.2.0 新增)resume-audit、pipeline-contract、治理快照、frontend runtime、knowledge tracking、validation report 会一起进入交付闭环
9. 知识库系统
Super Dev 内置结构化知识库(knowledge/ 目录),270+ 个知识文件、15 万行深度内容,覆盖 23 个技术领域:
- 架构:微服务、API 网关、分布式事务、配置管理、服务治理
- 安全:DevSecOps、SAST/DAST/SCA、容器安全、合规自动化、密钥管理
- 运维:可观测性、AIOps 异常检测、容量规划、混沌工程、SLO/SLI
- 云原生:容器编排、服务网格、无服务器架构
- 数据工程:数据管线、流处理、数据治理
- 设计:UI 全生命周期跨平台手册
- 移动端:跨平台开发、原生性能优化
- 更多领域:CI/CD、测试、产品、低代码、边缘/IoT、区块链、量子计算
知识推送引擎(2.2.0 新增):
- 阶段精准映射:306 个知识文件建立索引,7 个 pipeline 阶段精准推送相关约束
- 渐进式加载:L1 索引(目录级快速匹配)/ L2 详情(文件级内容推送)/ L3 深度引用(段落级精准引用),token 预算控制
- 知识自演化:SQLite 追踪每条知识的使用效果(采纳率、命中率),数据驱动权重优化
- 宿主进入流水线后,Super Dev 会自动检索
knowledge/下与当前需求相关的知识文件 - 匹配到的本地标准、场景包和检查清单作为硬约束注入到三文档、Spec 和实现阶段
- 如果已生成
output/knowledge-cache/*-knowledge-bundle.json,宿主会继承其中的本地知识命中结果 - 同时支持联网研究增强,将 Web 搜索结果与本地知识合并输出
10. 策略治理系统
通过 Policy DSL 和 YAML 声明式验证规则引擎实现流程治理的可编程控制:
- default:标准预设,适合个人和小团队
- balanced:平衡预设,适合中等规模团队
- enterprise:企业预设,更高质量阈值、宿主画像要求、可按项目配置关键宿主
策略控制维度:
- 25 条 YAML 声明式验证规则(14 默认 + 11 红队),支持项目级自定义覆盖
- 强制红队 / 质量门禁开关
- 最低质量阈值设定
- CI/CD 平台白名单
- required hosts 与 ready+score 硬校验(按项目启用)
- 宿主画像自动探测与评分
host-compatibility报告与历史记录- Pipeline 效能度量(DORA 五指标 + Rework Rate)
- Prompt 模板版本化,文档生成 Prompt 可迭代优化
安装方式
1. uv 安装(推荐)
uv tool install super-dev
升级:
uv tool upgrade super-dev
super-dev update
2. PyPI 安装
pip install -U super-dev
super-dev update
安装完成后,直接运行:
super-dev
默认会进入宿主安装引导:
- 顶部显示
Super Dev安装入口 ↑ / ↓选择宿主Space勾选宿主Enter开始安装A全选C仅选择 CLI 宿主I仅选择 IDE 宿主R清空选择U升级已安装宿主
安装完成后,终端会直接给出该宿主的最终触发方式:
- slash 宿主:
/super-dev 你的需求 - 非 slash 宿主:
super-dev: 你的需求 - 需要真人验收时,可执行:
super-dev integrate validate --target <host>
3. 指定版本安装
pip install super-dev==2.3.0
4. GitHub 指定标签安装
pip install git+https://github.com/shangyankeji/[email protected]
5. 源码开发安装
uv 开发环境:
git clone https://github.com/shangyankeji/super-dev.git
cd super-dev
uv sync
uv run super-dev --version
pip 开发环境:
git clone https://github.com/shangyankeji/super-dev.git
cd super-dev
pip install -e ".[dev]"
依赖安装说明
当用户执行:
pip install -U super-dev
或:
uv tool install super-dev
安装器会自动安装 pyproject.toml 中声明的 Python 依赖,例如:
richpyyamlddgsrequestsbeautifulsoup4fastapiuvicorn
不会自动安装的内容:
- Claude Code / Codex CLI / Gemini CLI / Cursor / Trae / Windsurf 等宿主软件本身
- Node.js、npm、pnpm、Docker、数据库服务这类系统级运行环境
- 宿主账号登录状态、联网权限、浏览器能力
- 项目业务依赖以外的前后端运行时
一句话:
pip/uv会自动安装 Super Dev 自己的 Python 依赖- 不会替用户安装 宿主工具和系统环境
如果你希望先显式初始化项目契约,再开始接入宿主:
super-dev bootstrap --name my-project --platform web --frontend next --backend node
这会显式生成:
.super-dev/WORKFLOW.mdoutput/*-bootstrap.md
用来固定初始化规范、触发方式和阶段顺序。
2.2.0 新功能亮点
知识驱动治理
- 知识推送引擎 — 每个 pipeline 阶段自动推送相关知识约束(306 个知识文件索引,7 阶段精准映射)
- 渐进式加载 — L1 索引 / L2 详情 / L3 深度引用,token 预算控制
- 知识自演化 — SQLite 追踪使用效果,数据驱动权重优化
- 270+ 知识文件 — 覆盖 23 个技术领域,15 万行深度内容
可编程治理
- 验证规则引擎 — 25 条 YAML 声明式规则(14 默认 + 11 红队),支持项目级自定义
- 质量顾问 — 不只说"不达标",还给出具体修复建议(Quick Wins 优先)
- Spec-Code 一致性检测 — 防止代码偏离 Spec 描述
专家系统升级
- 四层武装 — Profile + Knowledge + Rules + Protocol
- 11 个深度 Playbook — 每个专家 350+ 行操作手册
- 交叉审查引擎 — 多专家视角自动审查交付物
效能度量
- Pipeline 效能度量 — DORA 五指标 + Rework Rate
- ADR 自动生成 — 架构决策自动记录
- Prompt 模板版本化 — 文档生成 Prompt 可迭代优化
OpenClaw 深度适配
- 20 个 Plugin Tool — 覆盖全部核心命令
- 精简 SKILL.md — 145 行引导,聚焦"调哪个 Tool"
2.3.0 新增能力
- Enforcement 系统: 自动配置宿主 hooks,实现编码时实时约束检查
- 编码前门禁: 7 步强制确认(技术栈预研→配置→图标→组件→API→token→构建)
- 技术栈预研: 通用机制,编码前强制读取 package.json 并查阅官方文档
- 知识库驱动: 技术栈规则从 knowledge/ 文件动态加载,不写死在代码中
- 记忆系统: 4 种记忆类型 (user/feedback/project/reference) + 自动提取
- 组件脚手架: 生成可直接使用的 Button/Card/Input/Modal/Nav/Layout
- API 契约生成: 从架构文档生成前后端共享 TypeScript 类型
- 对抗性验证: 独立验证专家,尝试打破实现而非确认有效
- 三 Agent 审查: 复用 + 质量 + 效率 + 安全并行审查
- Pipeline 品牌输出: 每个阶段显示进度标识
- Pipeline 状态文件: 每阶段自动写入
.super-dev/pipeline-state.json,宿主可读取当前进度 - Pipeline 成本追踪: 每阶段耗时/文件数记录到
.super-dev/metrics/pipeline-cost.json,异常中断也会保存 - 状态变更事件系统: phase_started / phase_completed / phase_failed / pipeline_completed 自动触发 SessionBrief 更新
- CLAUDE.md @include 知识引用: 生成的
.claude/CLAUDE.md自动包含@./knowledge/...引用,宿主原生加载技术栈知识 - 条件规则系统:
.super-dev/rules/*.md条件规则,支持 frontmatterpaths过滤和排除模式 - 项目模板:
super-dev init --template ecommerce/saas/dashboard/mobile/api/blog/miniapp - 首次使用引导: 3 步快速开始面板,最多显示 4 次后自动隐藏
- Tips 提示系统: 根据当前阶段显示上下文相关的操作建议
- Shell 补全:
super-dev completion bash/zsh/fish - 版本更新检查: PyPI 24h 缓存,有新版时提示升级
doctor --fix: 自动修复检测到的安装问题super-dev feedback: 快速打开 GitHub Issues 反馈super-dev migrate: 2.2.0 → 2.3.0 一键迁移- 验证脚本增强: 多级输出 (Level 1 阻塞 / Level 2 警告 / Level 3 建议),新增 console.log / localhost / TODO 检查
整个系统如何工作
Super Dev 的运行方式可以概括为一条固定链路:
- 用户在项目目录执行
super-dev或super-dev init - 安装引导把 Super Dev 接入到目标宿主
- 用户在宿主里输入
/super-dev 需求或super-dev: 需求 - 宿主进入 Super Dev 流水线,11 个专家 Agent 按阶段注入,知识推送引擎自动推送相关约束
- 宿主负责联网、推理、编码、运行与修改文件
- Super Dev 负责流程、文档、知识推送、验证规则、门禁、审计和交付标准
标准流水线:research -> prd -> architecture -> uiux -> 用户确认 -> spec -> frontend -> 预览确认 -> backend -> quality -> delivery
补充说明:
- 新功能开发默认走完整流水线:
research -> 三文档 -> 用户确认 -> Spec / tasks -> 前端运行验证 -> 后端 / 测试 / 交付 - 缺陷修复同样不会直接跳过文档;会走轻量补丁路径,先整理问题现象、复现条件、影响范围和回归风险,再更新补丁文档与验证结果
- 分析阶段默认排除
.venv、site-packages、node_modules等非项目源码目录
宿主如何理解 Super Dev:
Super Dev是当前项目里的本地 Python CLI 工具,加上宿主里的规则文件 / Skill / slash 映射- 宿主负责模型推理、联网搜索、编码、运行终端与修改文件
Super Dev负责把宿主拉进固定流水线:research、三文档、确认门、Spec、前端优先、后端联调、质量门禁、交付审计,并在每个阶段自动推送相关知识约束与验证规则- 当用户输入
/super-dev 需求或super-dev: 需求时,宿主要切换到 Super Dev 流水线执行模式 - 需要生成或刷新文档、Spec、质量报告、交付产物时,宿主应优先调用本地
super-devCLI - 如果项目根目录存在
knowledge/,宿主必须优先读取与当前需求相关的知识文件 - 如果已生成
output/knowledge-cache/*-knowledge-bundle.json,宿主必须把其中命中的本地知识、研究摘要和场景约束继承到三文档、Spec 和实现阶段
架构概览
Super Dev 2.3.0 架构由四层组成:宿主接入层(25+ 宿主统一接入)、知识治理层(306 索引 / 渐进式加载 / 自演化)、编排引擎层(9 阶段流水线 / 11 专家 / 验证规则引擎)、交付审计层(DORA 度量 / ADR / 一致性检测 / proof-pack)。
一、系统高阶流转架构
展示用户、宿主端工具、Super Dev 编排引擎与最终产物之间的流转关系。

二、9 阶段核心工作流
详细描绘每次对话触发后,引擎在底层的流转经过。

三、核心模块调用拓扑
展示 super_dev 下核心源码目录的职责边界和调用关系。

20 个统一接入宿主 + 1 个手动插件宿主
正式产品口径:
20个统一接入宿主OpenClaw单独作为原生插件宿主,走 npm / plugin 安装,不走统一onboard
统一 CLI 宿主(9 个)
| 宿主 | 触发方式 | 安装命令 |
|---|---|---|
| Claude Code | /super-dev 需求 |
super-dev onboard --host claude-code |
| Codex | super-dev: 需求 / $super-dev |
super-dev onboard --host codex-cli |
| Gemini CLI | /super-dev 需求 |
super-dev onboard --host gemini-cli |
| OpenCode | /super-dev 需求 |
super-dev onboard --host opencode |
| Kiro CLI | super-dev: 需求 |
super-dev onboard --host kiro-cli |
| Cursor CLI | /super-dev 需求 |
super-dev onboard --host cursor-cli |
| Qoder CLI | /super-dev 需求 |
super-dev onboard --host qoder-cli |
| Copilot CLI | super-dev: 需求 |
super-dev onboard --host copilot-cli |
| CodeBuddy CLI | /super-dev 需求 |
super-dev onboard --host codebuddy-cli |
IDE 宿主(11 个)
| 宿主 | 触发方式 | 安装命令 |
|---|---|---|
| Antigravity | /super-dev 需求 |
super-dev onboard --host antigravity |
| Cursor | /super-dev 需求 |
super-dev onboard --host cursor |
| Windsurf | /super-dev 需求 |
super-dev onboard --host windsurf |
| Kiro | super-dev: 需求 |
super-dev onboard --host kiro |
| Qoder | /super-dev 需求 |
super-dev onboard --host qoder |
| Trae | super-dev: 需求 |
super-dev onboard --host trae |
| CodeBuddy | /super-dev 需求 |
super-dev onboard --host codebuddy |
| Copilot (VS Code) | super-dev: 需求 |
super-dev onboard --host vscode-copilot |
| Roo Code | super-dev: 需求 |
super-dev onboard --host roo-code |
| Kilo Code | super-dev: 需求 |
super-dev onboard --host kilo-code |
| Cline | super-dev: 需求 |
super-dev onboard --host cline |
每个宿主如何使用
1. Claude Code
安装:
super-dev onboard --host claude-code --force --yes
触发位置:
在项目目录启动 Claude Code 当前会话后,直接在同一会话里触发。
触发命令:
/super-dev 你的需求
接入后是否需要重启:否
补充说明:
- 推荐作为首选 CLI 宿主。
- 接入后可先执行
super-dev doctor --host claude-code确认 slash 已生效。 - Claude Code 官方已公开
.claude/agents/与~/.claude/agents/,Super Dev 会同步生成super-dev-coresubagent。
2. Codex
安装:
super-dev onboard --host codex-cli --force --yes
触发位置:
在项目目录完成接入后,重启 codex,然后在新的 Codex 会话里触发。
触发命令:
super-dev: 你的需求
接入后是否需要重启:是
补充说明:
- 最稳妥的主触发方式仍是
super-dev: 你的需求。 - 如果想显式调用官方 Skill,可输入
$super-dev。 - Codex 桌面端若在
/列表里出现super-dev,那是启用 Skill 的官方入口,不是项目级自定义 slash 文件。 - 实际依赖项目根
AGENTS.md、项目级.agents/skills/super-dev/SKILL.md、全局CODEX_HOME/AGENTS.md(默认~/.codex/AGENTS.md),以及官方用户级 Skill~/.agents/skills/super-dev/SKILL.md。 - 为兼容旧安装,仍会保留
super-dev-core作为兼容别名。 - 如果旧会话没加载新 Skill,重启
codex再试。
3. Gemini CLI
安装:
super-dev onboard --host gemini-cli --force --yes
触发位置:
在项目目录启动 Gemini CLI 会话后触发。
触发命令:
/super-dev 你的需求
接入后是否需要重启:否
补充说明:
- 优先在同一会话中完成 research -> 三文档 -> 用户确认 -> Spec -> 前端运行验证 -> 后端/交付。
- 若宿主支持联网,先让它完成同类产品研究。
4. OpenCode
安装:
super-dev onboard --host opencode --force --yes
触发位置:
在项目目录启动 OpenCode 会话后触发。
触发命令:
/super-dev 你的需求
接入后是否需要重启:否
补充说明:
- 按 CLI slash 模式使用。
- 若你使用全局命令目录,也建议保留项目级接入文件。
5. Kiro CLI
安装:
super-dev onboard --host kiro-cli --force --yes
触发位置:
在项目目录启动 Kiro CLI 会话后触发。
触发命令:
super-dev: 你的需求
接入后是否需要重启:是
补充说明:
- Kiro CLI 当前不再按自定义 slash 宿主建模。
- 官方接入面是
.kiro/steering/super-dev.md+.kiro/skills/super-dev-core/SKILL.md+~/.kiro/skills/super-dev-core/SKILL.md。 - 完成接入后建议重开 Kiro CLI,让 steering 与 skills 在新会话里一起生效。
6. Cursor CLI
安装:
super-dev onboard --host cursor-cli --force --yes
触发位置:
在项目目录启动 Cursor CLI 当前会话后触发。
触发命令:
/super-dev 你的需求
接入后是否需要重启:否
补充说明:
- 适合终端内连续执行研究、文档和编码。
- 若命令列表未刷新,可重开一次 Cursor CLI 会话。
7. Qoder CLI
安装:
super-dev onboard --host qoder-cli --force --yes
触发位置:
在项目目录启动 Qoder CLI 会话后触发。
触发命令:
/super-dev 你的需求
接入后是否需要重启:否
补充说明:
- 适合命令行流水线开发。
- 若 slash 未生效,先确认
.qoder/commands/super-dev.md已生成,并检查.qoder/rules/目录是否存在。 - 官方接入面已切到
.qoder/rules/super-dev.md+.qoder/commands/super-dev.md+.qoder/skills//~/.qoder/skills/。
8. Copilot CLI
安装:
super-dev onboard --host copilot-cli --force --yes
触发位置:
在项目目录启动 Copilot CLI 会话后触发。
触发命令:
super-dev: 你的需求
接入后是否需要重启:否
补充说明:
- 当前使用
super-dev: 你的需求作为主触发方式。 - 建议先用
super-dev doctor --host copilot-cli做一次确认。
9. CodeBuddy CLI
安装:
super-dev onboard --host codebuddy-cli --force --yes
触发位置:
在项目目录启动 CodeBuddy CLI 会话后触发。
触发命令:
/super-dev 你的需求
接入后是否需要重启:否
补充说明:
- 在当前 CLI 会话中直接输入即可。
- 如果会话已提前打开,建议重新加载项目规则后再试。
10. Antigravity
安装:
super-dev onboard --host antigravity --force --yes
触发位置:
打开 Antigravity 的 Agent Chat / Prompt 面板,并确保当前工作区就是目标项目。
触发命令:
/super-dev 你的需求
接入后是否需要重启:是
补充说明:
- Antigravity 当前按
GEMINI.md + .agent/workflows + /super-dev模式接入。 - 接入会写入项目级
GEMINI.md、.gemini/commands/super-dev.md、.agent/workflows/super-dev.md。 - 同时会写入用户级
~/.gemini/GEMINI.md、~/.gemini/commands/super-dev.md与~/.gemini/skills/super-dev-core/SKILL.md。 - 完成接入后请重开 Antigravity 或至少新开一个 Agent Chat,再输入
/super-dev 你的需求。
11. Cursor
安装:
super-dev onboard --host cursor --force --yes
触发位置:
打开 Cursor 的 Agent Chat,并确保当前工作区就是目标项目。
触发命令:
/super-dev 你的需求
接入后是否需要重启:否
补充说明:
- 建议固定在同一个 Agent Chat 会话里完成整条流水线。
- 如果项目规则没加载,先重新打开工作区或重新发起聊天。
12. Windsurf
安装:
super-dev onboard --host windsurf --force --yes
触发位置:
打开 Windsurf 的 Agent Chat / Workflow 入口,在项目上下文内触发。
触发命令:
/super-dev 你的需求
接入后是否需要重启:否
补充说明:
- 当前按 IDE slash/workflow 模式适配。
- 更适合在同一个 Workflow 里连续完成研究、文档、Spec 和编码。
13. Kiro
安装:
super-dev onboard --host kiro --force --yes
触发位置:
打开 Kiro IDE 的 Agent Chat / AI 面板,在项目上下文内触发。
触发命令:
super-dev: 你的需求
接入后是否需要重启:是
补充说明:
- Kiro IDE 当前使用官方 steering + skills 模式,触发词为
super-dev: 你的需求。 - 接入会写入项目级
.kiro/steering/super-dev.md、.kiro/skills/super-dev-core/SKILL.md,并补充全局~/.kiro/steering/AGENTS.md与~/.kiro/skills/super-dev-core/SKILL.md。 - 如果 steering 或 skills 未加载,先重开项目窗口或新开一个 Agent Chat。
14. Qoder
安装:
super-dev onboard --host qoder --force --yes
触发位置:
打开 Qoder IDE 的 Agent Chat,在当前项目内触发。
触发命令:
/super-dev 你的需求
接入后是否需要重启:否
补充说明:
- Qoder IDE 当前优先使用项目级 commands + rules + skills 模式,直接在 Agent Chat 输入
/super-dev 你的需求。 - 若新增命令未出现,先确认
.qoder/commands/super-dev.md已生成,并检查.qoder/rules/super-dev.md是否存在,再重新打开项目或新开一个 Agent Chat。 - 官方接入面已切到
.qoder/rules/super-dev.md+.qoder/commands/super-dev.md+.qoder/skills//~/.qoder/skills/。
15. Trae
安装:
super-dev onboard --host trae --force --yes
触发位置:
打开 Trae IDE 的 Agent Chat,在当前项目上下文内直接触发。
触发命令:
super-dev: 你的需求
接入后是否需要重启:否
补充说明:
- Trae 当前使用
super-dev: 你的需求作为主触发方式。 - 接入一定会写入项目级
.trae/project_rules.md、.trae/rules.md和用户级~/.trae/user_rules.md、~/.trae/rules.md;如果检测到兼容技能目录,也会增强安装~/.trae/skills/super-dev-core/SKILL.md。 - 完成接入后建议重开 Trae 或至少新开一个 Agent Chat,使规则生效;如果兼容 Skill 已安装,也会一起生效。
- 随后按
output/*与.super-dev/changes/*/tasks.md推进开发。
16. CodeBuddy
安装:
super-dev onboard --host codebuddy --force --yes
触发位置:
打开 CodeBuddy IDE 的 Agent Chat,在项目上下文内触发。
触发命令:
/super-dev 你的需求
接入后是否需要重启:否
补充说明:
- 建议在项目级 Agent Chat 中使用,不要脱离项目上下文。
- 先让宿主完成 research,再继续文档和编码。
- 当前按
.codebuddy/commands/+.codebuddy/agents/+.codebuddy/skills/接入。
17. Copilot (VS Code)
安装:
super-dev onboard --host vscode-copilot --force --yes
触发位置:
打开 VS Code 的 Copilot Chat 面板,在项目上下文内触发。
触发命令:
super-dev: 你的需求
接入后是否需要重启:否
补充说明:
- 当前使用
super-dev: 你的需求作为主触发方式,通过项目规则文件驱动流程。 - 建议先用
super-dev doctor --host vscode-copilot做一次确认。 - 在同一个 Copilot Chat 会话里完成整条流水线效果最佳。
18. Roo Code
安装:
super-dev onboard --host roo-code --force --yes
触发位置:
打开 Roo Code 的 Agent Chat / AI 面板,在项目上下文内触发。
触发命令:
super-dev: 你的需求
接入后是否需要重启:否
补充说明:
- 当前使用
super-dev: 你的需求作为主触发方式。 - 接入会写入项目级规则文件与用户级配置。
- 建议先用
super-dev doctor --host roo-code做一次确认。
19. Kilo Code
安装:
super-dev onboard --host kilo-code --force --yes
触发位置:
打开 Kilo Code 的 Agent Chat / AI 面板,在项目上下文内触发。
触发命令:
super-dev: 你的需求
接入后是否需要重启:否
补充说明:
- 当前使用
super-dev: 你的需求作为主触发方式。 - 接入会写入项目级规则文件与用户级配置。
- 如果规则未加载,先重开项目窗口或新开一个 Agent Chat。
20. Cline
安装:
super-dev onboard --host cline --force --yes
触发位置:
打开 Cline 的 Agent Chat 面板,在项目上下文内触发。
触发命令:
super-dev: 你的需求
接入后是否需要重启:否
补充说明:
- 当前使用
super-dev: 你的需求作为主触发方式。 - 接入会写入项目级
.clinerules/目录下的规则文件。 - 建议先用
super-dev doctor --host cline做一次确认。 - 在同一个 Agent Chat 会话里完成整条流水线效果最佳。
21. OpenClaw(手动插件宿主)
OpenClaw 通过原生 Plugin SDK 集成,无需 super-dev onboard,直接安装 npm 插件即可。
安装:
# 第一步:安装 super-dev CLI
pip install super-dev
# 第二步:安装 OpenClaw 插件(二选一)
openclaw plugins install @super-dev/openclaw-plugin # npm 插件(含 20 Tool)
clawhub install super-dev # ClawHub Skill(纯指令)
ClawHub 页面: https://clawhub.ai/shangyankeji/super-dev
触发位置:
在 OpenClaw Agent 对话面板中,确保当前工作区为目标项目后触发。
触发命令:
super-dev: 你的需求
或
/super-dev 你的需求
插件提供 20 个专用 Tool:
| Tool | 功能 |
|---|---|
super_dev_pipeline |
启动完整流水线 |
super_dev_init |
项目初始化 |
super_dev_status |
查看流水线状态 |
super_dev_quality |
质量检查(按类型) |
super_dev_spec |
Spec 管理(propose/list/show/scaffold/validate) |
super_dev_spec_trace |
Spec-Code 追踪 |
super_dev_spec_consistency |
Spec-Code 一致性检测 |
super_dev_spec_acceptance |
Spec 验收检查 |
super_dev_config |
配置管理(list/get/set) |
super_dev_review |
审查与门禁确认(docs/ui/architecture/quality) |
super_dev_release |
发布就绪度 / 交付证明包 |
super_dev_expert |
专家咨询 (11 角色) |
super_dev_deploy |
CI/CD 配置 / Dockerfile / 发布演练 |
super_dev_analyze |
项目分析(技术栈/依赖/结构) |
super_dev_doctor |
环境诊断 |
super_dev_governance |
治理规则总览 |
super_dev_knowledge_stats |
知识库使用统计 |
super_dev_knowledge_evolve |
知识权重自演化 |
super_dev_metrics |
Pipeline 效能度量 |
super_dev_run |
通用命令透传(可选) |
补充说明:
- 插件通过 CLI subprocess 桥接调用
super-dev,因此必须先pip install super-dev。 - 安装后建议重启 OpenClaw Gateway 或新开会话,让 Plugin 和 Skill 生效。
- 插件内嵌 SKILL.md,OpenClaw Agent 会自动理解流水线协议。
- 使用
super-dev doctor --host openclaw检查集成状态。
关键文档
执行原则:
- 宿主负责"写代码"
Super Dev负责"把开发过程做对、做全、可审计"
关注我们
License
Reviews (0)
Sign in to leave a review.
Leave a reviewNo results found