orc

agent
SUMMARY

A lightweight orchestration framework that piggybacks your local Agentic CLI setup. Intentionally simple. Yet powerful... like an army of Orcs 👹

README.md

orc

Turn one prompt into a team of AI agents that plan, build, review, and ship.
Your tools. Your workflow. Your rules. No daemon, no server, no lock-in.

Get Started Config Bash 3.2+ No Build Step No Lock-in

orc /ork/ — a creature known for strength in numbers, brutal efficiency, and an unwavering commitment to getting the job done. Also: an orchestration layer for AI agents. Coincidence? Absolutely not.


The Problem

You ask an AI agent to build a feature. It works for 20 minutes, dumps a half-finished diff, and you spend the afternoon cleaning up. Try three agents at once and you get merge conflicts, duplicated work, and zero visibility into what's happening.

AI agents are powerful. But without structure — a plan, isolated workspaces, code review, and a delivery pipeline — they're chaos.

Orc gives them structure.

Key Concepts

Four ideas are all you need to understand orc:

Concept What it is Think of it as...
Goal A deliverable with its own git branch. "Add rate limiting" is a goal. A ticket on your board
Bead A focused work item within a goal. One engineer, one worktree, one bead. A subtask — small enough to complete and review in one pass
Orchestrator An AI agent that coordinates work but never writes code. Three tiers: root (cross-project), project (manages goals), goal (manages beads). A tech lead who delegates but never opens an IDE
Worktree An isolated git checkout. Every agent — engineers, goal orchestrators, and project orchestrators — works in its own copy of the repo. No conflicts, no pollution of your main workspace. Each agent gets their own sandbox

Everything else is configuration. Deep dive →

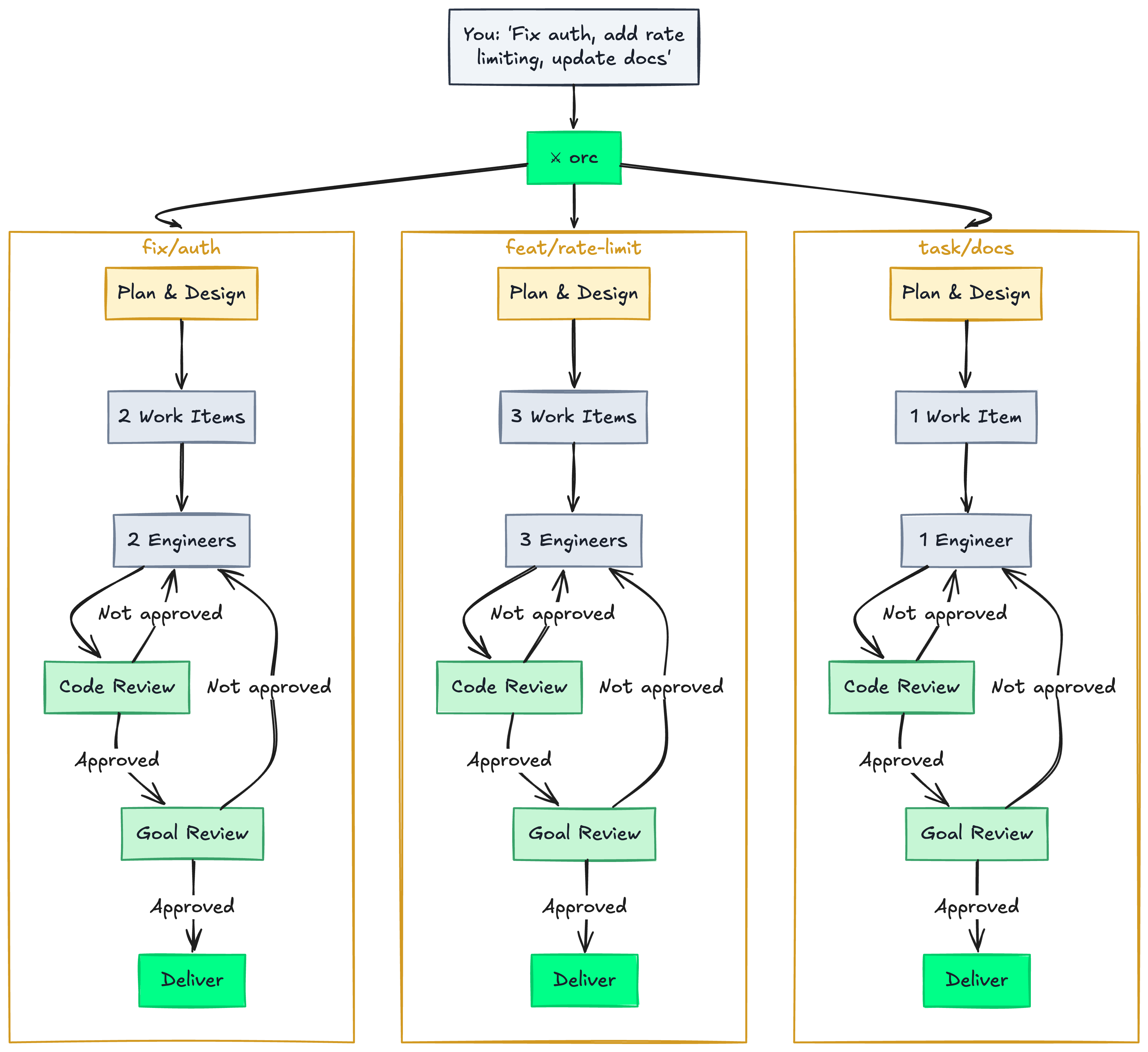
The 30-Second Version

Orc lifecycle — one prompt fans out to parallel goals, each with its own plan, engineers, review loop, and delivery

You describe the work. Orc fans it out to parallel goals — each runs its own lifecycle: plan, decompose into work items, dispatch engineers in isolated worktrees, review every piece, merge, and deliver. Every phase is a configurable hook. Deep dive into the lifecycle →

Orc in action — goal orchestrator managing beads while an engineer implements in an isolated worktree
A goal orchestrator (left) dispatches and monitors engineers working in isolated worktrees (right).

What Happens When You Run Orc

orc myapp
> "Add rate limiting to all public API endpoints. Use Redis for the token bucket."

Here is what happens next:

  1. The project orchestrator investigates — spawns scout agents to explore your codebase, understands the architecture, identifies relevant files and patterns.
  2. It creates goals — "add-rate-limiting" gets a dedicated branch (feat/add-rate-limiting).
  3. The goal orchestrator plans — if configured, a planner sub-agent creates design docs or specs using your tool (OpenSpec, Kiro, or plain markdown). You review if you want to.
  4. It decomposes into beads — the plan becomes focused work items: "rate-limiter-middleware", "config-endpoint", "rate-limit-tests".
  5. Engineers dispatch — each bead spawns an engineer in an isolated worktree. Three agents working in parallel, zero conflicts.
  6. Worktrees bootstrap — if configured, each worktree runs your setup instructions first: install deps, copy .env files, run codegen. Every agent starts with a working environment.
  7. Review runs automatically — each bead is reviewed before merging to the goal branch. Not approved? The engineer gets feedback and fixes it.
  8. Delivery executes — your configured pipeline runs: push the branch, create a PR, update the Jira ticket, archive the spec.
  9. You come back to a clean goal branch ready to merge — or an open PR ready to review.

Quick Start

Prerequisites

Tool Purpose Install
Beads (bd) Work tracking (Dolt-backed) See Beads repo
tmux 3.0+ Session management brew install tmux / apt install tmux
git Worktrees and branching Pre-installed on most systems
bash 3.2+ CLI runtime Pre-installed on macOS and Linux
Agent CLI Your AI coding agents — auto detects what's installed Claude Code, OpenCode, Codex, or Gemini CLI

Optional: gh — only needed if you want orc to auto-create PRs.

Install

git clone https://github.com/thefinalsource/orc.git
cd orc && pnpm install
pnpm orc:install

This symlinks orc to your PATH, creates config files, and installs slash commands for your agent CLI.

Register a project

orc add myapp /path/to/myapp
# → registers the project, then prompts:
#    Run guided config setup now? [Y/n]

Pressing Enter launches orc setup myapp — a conversational agent that discovers your tools (planning, review, CI, ticketing) and assembles a tailored .orc/config.toml. Type n to skip and configure later.

What this touches in your project: orc add initializes a .beads/ directory for work tracking (via bd init) and adds orc runtime paths (.beads/, .worktrees/, .goals/, .worker-status, etc.) to your repo's .git/info/exclude so they're invisible to git. No files in your project are modified — orc uses git's built-in per-repo exclude, not your .gitignore.

Launch

orc myapp             # Start the project orchestrator
orc myapp --yolo      # Full autonomy — no confirmation prompts

What does orc add touch in my project? → | YOLO mode →

Usage

Multi-project orchestration

orc                   # Root orchestrator — coordinates across all projects

Tell it what you need across projects. It routes each piece to the right project orchestrator.

Single-project

orc myapp             # Jump straight to one project

Describe the work. The orchestrator decomposes, dispatches, reviews, and delivers.

Jump into a worktree

orc myapp bd-a1b2     # Attach to an engineer's tmux pane

Give context, take over, or just watch. You're never locked out.

Configuration guide → | Planning lifecycle → | Delivery pipeline →

Architecture

The Lifecycle

Every goal follows the same configurable lifecycle:

Investigate -> Plan -> Decompose -> Dispatch -> Setup -> Build -> Review -> Deliver
Phase What happens You configure
Investigate Scouts explore the codebase (automatic)
Plan Planner creates design docs, specs, task lists plan_creation_instructions
Decompose Goal orchestrator maps plan to beads bead_creation_instructions
Dispatch Engineers spawn in isolated worktrees assignment_instructions
Setup Worktree bootstrapping (deps, env, codegen) setup_instructions
Build Engineers implement in parallel (automatic)
Review Two-tier review loop review_instructions
Deliver Push, PR, ticket updates on_completion_instructions

Every field is natural language. Empty = sensible default. Full lifecycle deep dive →

Agent Hierarchy

Root Orchestrator --- cross-project coordination
  +-> Project Orchestrator --- creates goals, monitors progress (isolated worktree)
        +-> Goal Orchestrator --- owns one goal, manages the full lifecycle
              +-> Planner (ephemeral) --- creates plan artifacts
              +-> Scouts (ephemeral) --- investigate codebase
              +-> Worktree --- isolated git worktree per bead
                    +-- Engineer (persistent) --- implements the bead
                    +-- Reviewer (ephemeral) --- reviews the work

Concepts deep dive → | Supported agent CLIs →

CLI Reference

Navigation

orc                            # Root orchestrator
orc <project>                  # Project orchestrator
orc <project> <bead>           # Jump to an engineer's worktree

Commands

Command Description
orc init First-time setup
orc add <key> <path> Register a project
orc remove <key> Unregister a project
orc list Show registered projects
orc status Dashboard
orc setup <project> Guided config setup
orc doctor [--fix|--interactive] Validate config / migration
orc notify [--all|--clear|--goto N] View notifications
orc halt <project> <bead> Stop an engineer
orc teardown [project] [bead] Cleanup
orc config [project] Edit config
orc board <project> Board view
orc leave Detach from tmux

Exit codes: 0 success, 1 usage error, 2 state error, 3 project not found.

Slash Commands

Slash commands are how agents coordinate within orc. Each role has access to specific commands:

Command Role What it does
/orc Any Orientation
/orc:status Any Dashboard
/orc:plan Orchestrator Decompose into goals or beads
/orc:dispatch Orchestrator Spawn workers
/orc:check Orchestrator Poll statuses
/orc:complete-goal Goal Orch Trigger delivery
/orc:view Orchestrator tmux layouts
/orc:done Engineer Signal review
/orc:blocked Engineer Signal blocked
/orc:feedback Engineer Address review feedback
/orc:leave Any Detach

Configuration

Config uses TOML with three-tier resolution (most specific wins):

{project}/.orc/config.toml -> config.local.toml -> config.toml

Quick examples:

# Planning — plug in your tool
[planning.goal]
plan_creation_instructions = "/openspec:proposal"
bead_creation_instructions = "Decompose from tasks.md. Each bead = one or more tasks."
when_to_involve_user_in_plan = "when the plan involves more than 3 beads"

# Delivery — describe your pipeline
[delivery.goal]
on_completion_instructions = "Push the branch, create a PR targeting main, update the Jira ticket."
when_to_involve_user_in_delivery = "always"

# Review — use your own tools
[review.goal]
review_instructions = "/ocr:review"
how_to_determine_if_review_passed = "No must-fix items in the review output"

# Worktree — project-specific bootstrapping for every new workspace
[worktree]
setup_instructions = "Run pnpm install. Copy .env from {project_root} to this directory."

Full configuration reference →

Troubleshooting

bd: command not found

Install Beads. It's the work tracking layer orc depends on.

tmux session died or agents are unresponsive

Just run orc or orc <project> again — it recreates the session and reattaches. To clean up stale state: orc teardown.

Engineer is stuck or blocked

The .worker-status file in the worktree will say blocked: <reason>. Options:

  • Provide context to unblock the engineer
  • Tear down and respawn: orc teardown <project> <bead>, then re-dispatch
Merge conflict on bead merge

Orc escalates merge conflicts to you — it never force-pushes or auto-resolves. Resolve manually on the goal branch, then continue.

Too many workers / spawn blocked

Increase the limit: orc config then set max_workers = 5 under [defaults].

Orc will notify you when an agent hits the worker limit — check orc notify for pending capacity alerts.

Agents using the wrong CLI

Set agent_cmd = "auto" to let orc detect the first installed CLI, or set it explicitly: orc config then [defaults] agent_cmd = "opencode". Per-project overrides go in {project}/.orc/config.toml. See Supported Agent CLIs for all options.

How do I know which CLI orc picked?

When agent_cmd = "auto", orc logs which CLI it detected on first use (e.g., Auto-detected agent CLI: claude). This appears once per orc command invocation. To check your resolved config at any time, look at the startup output or set the CLI explicitly to remove ambiguity.

Custom CLI not launching correctly

If your agent CLI uses non-standard flags, set agent_template to control the exact launch command:

[defaults]
agent_cmd = "my-agent"
agent_template = "my-agent --system {prompt_file} --input {prompt}"

Check packages/cli/lib/adapters/generic.sh for the full template placeholder reference.

Learn More

Topic Link
Core concepts (goals, beads, orchestrators, worktrees) docs/concepts.md
Full configuration reference docs/configuration.md
Planning lifecycle docs/planning.md
Review loop docs/review.md
Delivery pipeline docs/delivery.md
Notifications docs/notifications.md
Project setup & config doctor docs/setup.md
Supported agent CLIs docs/agent-clis.md
tmux layout & navigation docs/tmux-layout.md
Customizing personas docs/personas.md
YOLO mode docs/yolo-mode.md

Shell over runtime. Markdown is the control plane. Beads are the only state.
Now go. Release the horde.


License

See LICENSE for details.

Reviews (0)

No results found