scitex-python

mcp
Security Audit
Fail
Health Pass
  • License — License: AGPL-3.0
  • Description — Repository has a description
  • Active repo — Last push 0 days ago
  • Community trust — 66 GitHub stars
Code Fail
  • rm -rf — Recursive force deletion command in .github/workflows/benchmark-install-time.yml
Permissions Pass
  • Permissions — No dangerous permissions requested

No AI report is available for this listing yet.

SUMMARY

Python toolkit for reproducible science. CLI commands, 371+ MCP tools, built-in skills. From raw data to manuscript — with reproducibility verification. For AI and human researchers.

README.md

SciTeX (scitex)

SciTeX

Python Library for Science. For AI and Human Researchers

PyPI version Python Versions Documentation License

Docs · Quick Start · API · pip install scitex[all]


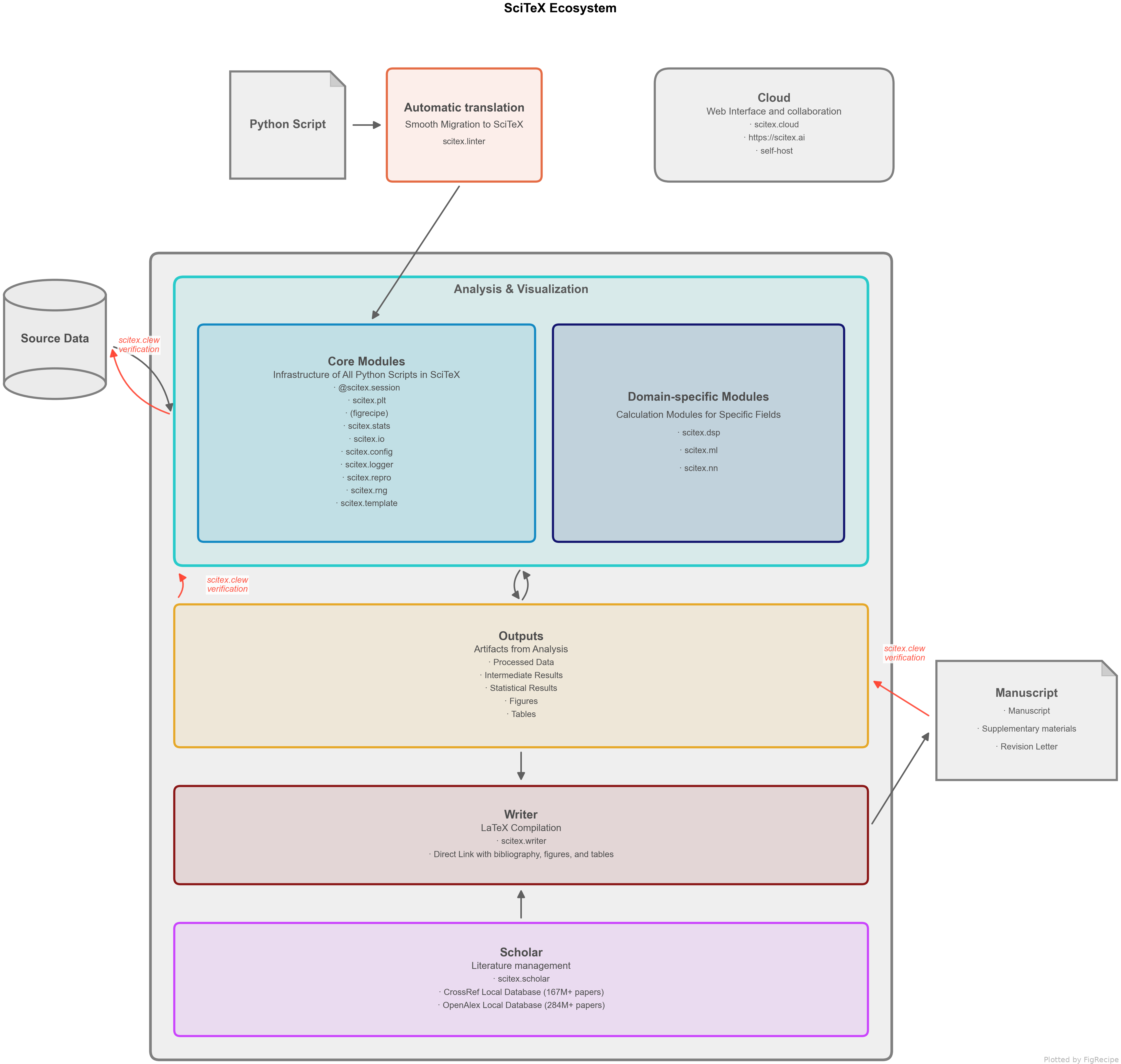
This repository provides scitex, the orchestration layer of the SciTeX ecosystem — solving key problems in scientific research:

Problem and Solution

# Problem Solution
1 Fragmented tools -- literature search, statistics, figures, and writing each require separate tools with incompatible formats Unified toolkit -- import scitex as stx provides 50+ modules under one namespace, accessible via Python API, CLI, and MCP
2 No verification -- existing tools address whether work could be reproduced, not whether it has been verified Cryptographic verification -- Clew builds SHA-256 hash-chain DAGs linking every manuscript claim back to source data
3 AI agents lack context -- general-purpose LLMs cannot operate across the full research lifecycle without domain-specific tools 293 MCP tools -- AI agents run statistics, create figures, search literature, and compile manuscripts through structured tool calls
4 No custom tooling -- every lab needs domain-specific tools, but building and sharing them requires deep infrastructure knowledge App Maker and Store -- researchers create custom apps with scitex-app SDK and share via SciTeX Cloud

SciTeX and Research Workflow

SciTeX Research Workflow

Figure 1. SciTeX research pipeline -- from literature search to manuscript compilation, with every step cryptographically linked.

Demo — Automated Research from Data to Manuscript

40 min, minimal human intervention — an AI agent using SciTeX completed a full research cycle: literature search, statistical analysis, publication-ready figures, a 21-page manuscript, and peer review simulation. More demos are available at https://scitex.ai/demos/.

SciTeX Demo

Installation

pip install scitex[all]                # Recommended: everything
Per-module extras
pip install scitex                     # Core only (minimal)
pip install scitex[plt,stats,scholar]  # Typical research setup
pip install scitex[plt]                # Publication-ready figures (figrecipe)
pip install scitex[stats]              # Statistical testing (23+ tests)
pip install scitex[scholar]            # Literature search, PDF download, BibTeX enrichment
pip install scitex[writer]             # LaTeX manuscript compilation
pip install scitex[audio]              # Text-to-speech
pip install scitex[ai]                 # LLM APIs (OpenAI, Anthropic, Google) + ML tools
pip install scitex[dataset]            # Scientific datasets (DANDI, OpenNeuro, PhysioNet)
pip install scitex[browser]            # Web automation (Playwright)
pip install scitex[capture]            # Screenshot capture and monitoring
pip install scitex[cloud]              # Cloud platform integration

Requires Python 3.10+. We recommend uv for fast installs.

Module Overview
Category Modules Description
Core session, io, config, clew Experiment tracking, file I/O, config, cryptographic verification
Analysis stats, plt, dsp, linalg Statistics, plotting, signal processing, linear algebra
Research scholar, writer, diagram, canvas Literature, manuscripts, diagrams, figure composition
ML/AI ai, nn, torch, cv, benchmark LLM APIs, neural networks, PyTorch, computer vision
Data pd, db, dataset, schema Pandas utilities, databases, scientific datasets
Infra app, cloud, tunnel, container App SDK, cloud, SSH tunnels, containers
Automation browser, capture, audio, notification Web automation, screenshots, TTS, notifications
Dev dev, template, linter, introspect Ecosystem tools, scaffolding, code analysis

Quick Start

@scitex.session -- Reproducible Experiment Tracking

One decorator gives you: auto-CLI, YAML config injection, random seed fixation, structured output, and logging.

import scitex as stx
import numpy as np

@stx.session
def main(
    data_path: str = "./data.csv",   # --data-path data.csv
    n_samples: int = 100,            # --n-samples 200
    CONFIG=stx.session.INJECTED,     # Aggregated ./config/*.yaml
    plt=stx.session.INJECTED,        # Pre-configured matplotlib
    logger=stx.session.INJECTED,     # Session logger
):
    """Analyze data. Docstring becomes --help text."""
    
    # Load
    data = stx.io.load(data_path)
    
    # Demo data
    x = np.linspace(0, 2 * np.pi, n_samples)
    y = np.sin(x) + np.random.randn(n_samples) * 0.1
    
    # FigRecipe Plot
    fig, ax = stx.plt.subplots()
    ax.plot(x, y)
    ax.set_xyt("Time", "Amplitude", "Noisy Sine Wave")
    
    # Save sine.png + sine.csv with logging message
    stx.io.save(fig, "sine.png")
    
    return 0

if __name__ == "__main__":
    main()
$ python script.py --data-path experiment.csv --n-samples 200
$ python script.py --help
# usage: script.py [-h] [--data-path DATA_PATH] [--n-samples N_SAMPLES]
# Analyze data. Docstring becomes --help text.
script_out/FINISHED_SUCCESS/2026-03-18_14-30-00_Z5MR/
├── sine.png, sine.csv         # Figure + auto-exported plot data
├── CONFIGS/CONFIG.yaml        # Frozen parameters
└── logs/{stdout,stderr}.log   # Execution logs
scitex.io -- Unified File I/O (50+ Formats)
import scitex as stx

# Save and load -- format detected from extension
stx.io.save(df, "results.csv")
df = stx.io.load("results.csv")

stx.io.save(arr, "data.npy")
arr = stx.io.load("data.npy")

stx.io.save(fig, "figure.png")       # Also exports figure data as CSV
stx.io.save(config, "config.yaml")
stx.io.save(model, "model.pkl")

# Aggregate ./config/*.yaml into a single DotDict
CONFIG = stx.io.load_configs(config_dir="./config")
print(CONFIG.MODEL.hidden_size)      # Dot-notation access

# Register custom formats
@stx.io.register_saver(".custom")
def save_custom(obj, path, **kw):
    with open(path, "w") as f:
        f.write(str(obj))

@stx.io.register_loader(".custom")
def load_custom(path, **kw):
    with open(path) as f:
        return f.read()

Supports: CSV, JSON, YAML, TOML, HDF5, NPY, NPZ, PKL, PNG, JPG, SVG, PDF, Excel, Parquet, Zarr, INI, TXT, MAT, WAV, MP3, BibTeX, and more.

Built-in features: Auto directory creation, path resolution to <script_name>_out/, symlinks (symlink_from_cwd=True), save logging with file size, and Clew hash tracking.

scitex.plt -- Reproducible, Restylable Figures

Powered by figrecipe. Figures are reproducible nodes in the Clew verification DAG -- scientific data and visual style are decomposed, so figures can be restyled (fonts, colors, layout) without altering the underlying data hash. Every figure auto-exports its data as CSV + a YAML recipe for exact reproduction.

import scitex as stx
fig, axes = stx.plt.subplots(1, 3)
axes[0].stx_line(x, y)
axes[0].set_xyt("Time", "Value", "Line")

axes[1].stx_violin([g1, g2, g3])
axes[1].set_xyt("Group", "Score", "Violin")

axes[2].stx_heatmap(corr_matrix)
axes[2].set_xyt("X", "Y", "Heatmap")
stx.io.save(fig, "analysis.png")  # Saves analysis.png + analysis.csv + analysis.yaml

# Restyle without changing data (hash stays valid for Clew verification)
stx.plt.reproduce("analysis.yaml", style="nature")
scitex.stats -- Publication-Ready Statistics (23+ Tests)
import scitex as stx
result = stx.stats.run_test("ttest_ind", group1, group2, return_as="dataframe")
# Returns: p-value, effect size (Cohen's d), CI, normality check, power
recommendations = stx.stats.recommend_tests(data)
stx.stats.format_results(result, style="apa")   # "t(58) = 2.34, p = .021, d = 0.60"
scitex.scholar -- Literature Management

Search, download, enrich papers. Backed by local CrossRef (167M+) and OpenAlex (250M+) databases.

import scitex as stx
papers = stx.scholar.search("neural oscillations working memory", n=20)
stx.scholar.fetch("10.1038/s41586-024-07804-3")
stx.scholar.enrich_bibtex("references.bib", output="enriched.bib")
scitex scholar search "neural oscillations" --n 20
scitex scholar bibtex references.bib --output enriched.bib
scitex.writer -- LaTeX Manuscript Compilation
import scitex as stx
stx.writer.compile_manuscript("paper/")
stx.writer.add_figure("paper/", "results.png", caption="Main results")
stx.writer.add_table("paper/", "stats.csv", caption="Statistical summary")
scitex.notification -- Multi-Backend Notifications

Get notified when experiments finish -- via desktop, phone call, SMS, or email -- with automatic fallback.

import scitex as stx
stx.notification.alert("Experiment complete: accuracy = 94.2%")
stx.notification.call("Training diverged -- loss is NaN")
stx.notification.sms("GPU job finished on node-42")

@stx.session(notify=True)   # Notifies on completion or failure
def main(CONFIG=stx.session.INJECTED): ...
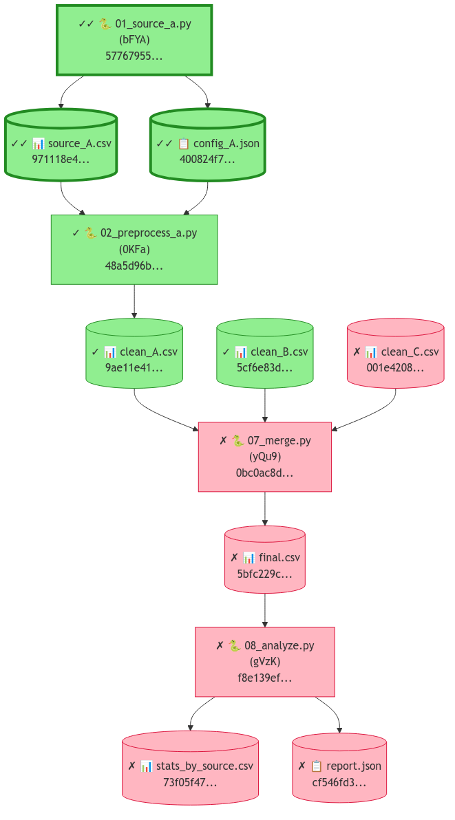
scitex.clew -- Cryptographic Verification for AI-Driven Science

As AI agents produce research at scale, the question shifts from "could this be reproduced?" to "has this been verified?". Clew builds a SHA-256 hash-chain DAG linking every manuscript claim back to source data.

import scitex as stx

# Every stx.io.load/save automatically records file hashes -- zero config
stx.clew.status()                          # {'verified': 12, 'mismatched': 0, 'missing': 0}
stx.clew.chain("results/figure1.png")      # Trace one file back to source data
stx.clew.dag(claims=True)                  # Verify all manuscript claims

# Register traceable assertions
stx.clew.add_claim(
    file_path="paper/main.tex", claim_type="statistic", line_number=142,
    claim_value="t(58) = 2.34, p = .021",
    source_session="2026-03-18_14-30-00_Z5MR", source_file="results/stats.csv",
)

stx.clew.mermaid(claims=True)              # Visualize provenance DAG
Mode Function Answers
Project clew.dag() Is the whole project intact?
File clew.chain("output.csv") Can I trust this specific file?
Claim clew.verify_claim("Fig 1") Is this manuscript assertion valid?

L1 hash comparison (ms) / L2 sandbox re-execution (min) / L3 registered timestamp proof (optional).

Clew DAG

Figure 2. Clew verification DAG -- green nodes are verified (hash match), red nodes have mismatches. Each node shows its SHA-256 hash prefix.

Full API reference · Examples · Module status

CLI Commands
scitex --help-recursive                  # Show all commands
scitex scholar search "topic"            # Search literature
scitex scholar fetch "10.1038/..."       # Download paper by DOI
scitex stats recommend                   # Suggest statistical tests
scitex clew status                       # Project verification overview
scitex clew dag --claims                 # Verify all manuscript claims
scitex audio speak "Analysis complete"   # Text-to-speech
scitex notification alert "Job finished" # Multi-backend notification
scitex template clone research my_proj   # Scaffold a project
scitex dev versions                      # Check ecosystem versions
scitex mcp list-tools                    # List all MCP tools (293)

Full CLI reference

MCP Server (293 tools across 23 modules)

Turn AI agents into autonomous researchers via MCP.

Category Tools Category Tools Category Tools
plt 73 crossref 15 io 5
cloud 50 dev 13 template 4
writer 38 introspect 12 openalex 4
scholar 22 stats 10 linter 3
clew 9 dataset 8 social 3
project 6 notify 5 tunnel 3
docs 4 ui 2 usage 2
{"mcpServers": {"scitex": {"command": "scitex", "args": ["mcp", "start"],
  "env": {"SCITEX_ENV_SRC": "${SCITEX_ENV_SRC}"}}}}

Full MCP reference

Configuration

cp -r .env.d.examples .env.d   # 1. Copy examples
$EDITOR .env.d/                # 2. Edit credentials
source .env.d/entry.src        # 3. Source in shell

Full configuration reference

SciTeX Ecosystem

scitex-cloud is a self-hosted web application that serves as a collaborative research workspace — with a built-in Writer, Scholar, and App Store where researchers build custom tools using scitex-app SDK and scitex-ui components, then share them with the community. A live instance is hosted at scitex.ai.

Full Ecosystem (17 packages)
Package Module Description
scitex-clew stx.clew SHA-256 hash-chain DAG for provenance
scitex-io stx.io Unified file I/O (30+ formats)
scitex-stats stx.stats Publication-ready statistics
figrecipe stx.plt Publication-ready matplotlib figures
scitex-writer stx.writer LaTeX manuscript compilation
scitex-scholar stx.scholar Literature management
scitex-notification stx.notification Multi-backend notifications
scitex-audio stx.audio Text-to-speech and audio
scitex-dev stx.dev Developer tools, ecosystem management
scitex-linter stx.linter AST-based code pattern checking
scitex-dataset stx.dataset Scientific datasets
scitex-cloud stx.cloud Self-hosted research platform
scitex-app stx.app Runtime SDK for research apps
scitex-ui stx.ui React/TS frontend components
crossref-local stx.scholar Local CrossRef (167M+ papers)
openalex-local stx.scholar Local OpenAlex (250M+ works)
socialia stx.social Social media (Twitter, LinkedIn)

Four Freedoms for Research

  1. The freedom to run your research anywhere -- your machine, your terms.
  2. The freedom to study how every step works -- from raw data to final manuscript.
  3. The freedom to redistribute your workflows, not just your papers.
  4. The freedom to modify any module and share improvements with the community.

AGPL-3.0 -- because research infrastructure deserves the same freedoms as the software it runs on.


Star History

SciTeX

Reviews (0)

No results found